随着生活节奏加快,消费者对于方便、快捷的食品需求增加。肉制品易保存、易加工、风味多样等特性可以很好地满足消费需求,与此同时消费者选购产品时除了考虑产品的安全、口味和品质,也愈发关注产品的营养价值、健康性和功能性,深加工产品受到越来越多的消费者青睐,多元化、个性化和品质化的需求推动肉制品市场不断细分,为行业带来广阔的发展空间。
一、肉制品定义
肉制品是以畜禽肉或其可食副产品等为主要原料,添加或不添加辅料,经腌、腊、卤、酱、蒸、煮、熏、烤、烘焙、干燥、油炸、成型、发酵、调制等有关工艺加工而成的生或熟的肉类制品。按主要加工工艺分类,肉制品包括腌腊肉制品、酱卤肉制品、熏烧烤肉制品、干肉制品、油炸肉制品、肠类肉制品、火腿制品、调制肉制品、其他肉制品九大类。
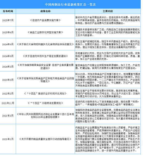
二、肉制品行业发展政策
为推动肉制品产业发展,我国政府相关部门发布了《关于开展肉制品质量安全提升行动的指导意见》《关于促进肉牛奶牛生产稳定发展的通知》《关于进一步强化食品安全全链条监管的意见》《食品工业数字化转型实施方案》《促进农产品消费实施方案》等一系列政策文件,从质量安全、生产稳定、产业链协同、数字化转型、消费促进等多方面给予支持。

三、肉制品行业发展现状
1.全国肉类产量情况
我国作为肉类生产第一大国,肉类产量长期稳定增长,为肉制品行业提供了坚实基础。2024年全国肉类产量9779.93万吨,较上年增长0.33%。2025年全国肉类产量将达到9828.83万吨。
2.全国肉类产量占比
2024年猪牛羊禽肉产量9663万吨,比上年增长0.2%。其中,猪肉产量5706万吨,占比58.3%,禽肉产量2660万吨,占比27.2%,牛肉产量779万吨,占比8.0%,羊肉产量518万吨,占比5.3%。
3.肉制品行业市场规模
随着居民收入水平的提高和生活节奏的加快,中国肉制品消费需求持续增长,尤其是城市居民对高品质、安全健康的肉制品需求旺盛,休闲食品市场的快速发展也为肉制品市场提供了新的增长点。2024年中国肉制品行业市场规模约2.12万亿元,较上年增长1.44%。2025年中国肉制品产量将达到2.18万亿元。
4.肉制品行业细分市场占比
我国肉制品市场主要以高温肉制品为主,高温肉制品消费量占总消费量60%左右,低温肉制品消费量约占比40%。与高温肉制品相比,低温肉制品最大程度上保证了肉类的口感和营养成分,随着消费升级,消费者对肉制品在品质、健康、营养等方面有了更高的要求,营养和口感更优的低温肉制品市场潜力巨大。
5.肉制品行业上市公司对比
中国肉制品行业正处于规模化、深加工化加速发展阶段,双汇发展、光明肉业、圣农发展、得利斯、龙大美食、雨润食品等龙头企业凭借全产业链布局、品牌优势及渠道创新占据市场主导地位。

四、肉制品行业重点企业
1.双汇发展
双汇发展成立于1998年,是中国最大的屠宰及肉制品加工企业,以肉制品业和屠宰业为核心,构建了从饲料、养殖到深加工、冷链物流的全产业链。2025年上半年,双汇发展实现营业总收入285.03亿元,同比上升3.0%,归母净利润为23.23亿元,同比上升1.17%。2024年,公司生鲜猪产品收入303.3亿元,占比50.93%,包装肉制品收入247.9亿元,占比41.62%。
2.光明肉业(上海梅林)
光明肉业成立于1997年,是国内牛羊肉行业龙头,产品涵盖牛羊肉、猪肉罐头(如梅林午餐肉)及品牌休闲食品。公司依托海外资源整合能力,持续拓展高端肉制品市场。2025年一季度,光明肉业营业总收入61.54亿元、同比增长8.46%,归属净利润1.66亿元,同比增长66.82%。2024年,公司肉类食品收入168.2亿元,占比76.50%,品牌食品收入32.21亿元,占比14.65%
3.圣农发展
圣农发展成立于1983年,是国内最大的白羽鸡养殖及加工企业。公司构建全产业链生态,种源性能领先(料肉比降低、产雏率提升),成本管控优异,并通过B端(肯德基、麦当劳核心供应商)、C端(会员店、零食店渠道渗透率提升)及出口业务(日本市场第一)实现全渠道增长。2025年一季度,圣农发展营业收入为41.15亿元,同比下降2.38%,归母净利润为1.48亿元,同比增长338.28%。2024年,公司鸡肉收入103.6亿元,占比55.72%,肉制品收入70.10亿元,占比37.72%。
4.得利斯
得利斯成立于1984年,以低温肉制品和冷却肉为核心,构建“从田园到餐桌”的绿色全产业链,涵盖良种猪繁育、饲料加工、生猪养殖屠宰及深加工。公司低温肉制品以清洁标签、质价比优势满足消费升级需求,市场地位稳固。2025年一季度,得利斯营业收入为7.46亿元,同比下降4.83%,归母净利润为975.83万元,同比下降27.58%。2024年,公司食品加工业收入28.92亿元,占比97.53%。其中,低温肉制品收入2.306亿元,占比7.78%。
5.龙大美食
龙大美食前身为龙大集团,成立于1996年。龙大美食业务板块主要包括食品业务、屠宰业务和养殖业务,公司坚持以预制菜为核心的食品主体,以屠宰和养殖为两翼支撑,致力于成为中华预制菜最佳供应商、中国领先的食品企业。2025年一季度,公司营业收入为25.49亿元,同比增长1.01%,归母净利润为429.36万元,同比下降85.85%。2024年,公司鲜冻肉收入89.91亿元,占比81.81%,预制食品收入16.87亿元,占比15.35%,熟食制品收入2.152亿元,占比1.96%。
五、肉制品行业发展前景
1.政策支持与监管加强
政府出台了一系列政策支持农业产业化发展,鼓励肉类加工企业进行技术改造和产业升级,提高产业集中度和竞争力。食品安全监管的加强也促使企业更加注重产品质量和安全控制,有利于规范市场秩序,淘汰落后产能,为优质企业的发展创造了良好的市场环境。环保政策的趋严也推动了肉制品行业向绿色、可持续方向发展,促使企业采用更加环保的生产工艺和设备,减少污染排放。
2.消费升级与需求增长
随着居民收入水平的提高,消费者对肉类食品的需求逐渐从传统的生鲜肉向高品质、安全健康的肉制品转移,尤其是对低温肉制品、深加工肉制品的需求持续增长。同时,城市化进程的加快使人们的生活节奏加快,对方便快捷的肉制品需求也日益增加,即食肉制品如火腿肠、午餐肉等在市场上的受欢迎程度不断提高。此外,预制菜市场的兴起也为肉制品行业带来了新的机遇,消费者对预制菜的接受度越来越高,肉类预制菜在餐饮和家庭消费中的应用越来越广泛。
3.技术创新与产业升级
近年来,肉制品加工技术不断创新,智能化、自动化设备的应用提高了生产效率和产品质量,降低了生产成本。冷链物流技术的快速发展,使得低温肉制品的运输和储存条件得到改善,有助于拓展低温肉制品的市场覆盖范围。包装技术的创新也延长了肉制品的保质期,提升了产品的附加值。同时,企业的品牌意识不断增强,注重产品创新和品牌建设,开发出更多个性化、差异化的产品来满足消费者的需求。