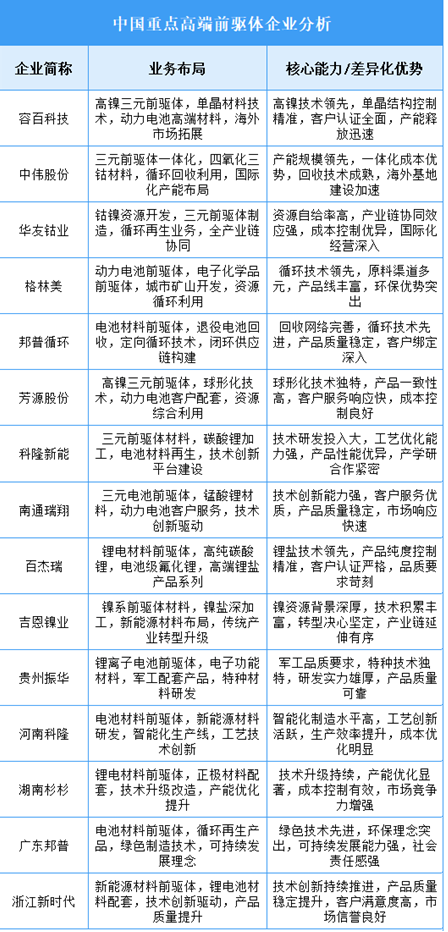
行业正经历从常规产品向高镍、单晶、低钴等高性能材料快速升级,技术竞争聚焦晶体结构调控、元素掺杂及工艺精度控制,下游需求从动力电池向储能、数码等多元化场景延伸。容百科技以高镍前驱体技术主导三元材料市场;中伟股份借一体化布局巩固规模优势;华友钴业依托资源保障构建全产业链竞争力。

行业正经历从常规产品向高镍、单晶、低钴等高性能材料快速升级,技术竞争聚焦晶体结构调控、元素掺杂及工艺精度控制,下游需求从动力电池向储能、数码等多元化场景延伸。容百科技以高镍前驱体技术主导三元材料市场;中伟股份借一体化布局巩固规模优势;华友钴业依托资源保障构建全产业链竞争力。
