2025年中国智能家电产业链调研及投资布局深度研究分析
智能家电就是将微处理器、传感器技术、网络通信技术引入家电设备后形成的家电产品。近年来,随着家电产业数字化、智能化脚步不断加快,智能家电的普及逐渐成为现代家庭的必然趋势。
一、产业链
智能家电产业链上游主要为零部件及技术,零部件包括MCU、传感器、PCB、显示器、芯片、智能控制器等,技术包括语音控制交互技术、大数据平台、操作系统平台、开发者服务平台、解决方案等;中游为智能家电,包括智能电视、智能空调、智能洗衣机、智能冰箱、扫地机器人、智能电饭煲等;下游销售渠道包括电商平台、商超零售、品牌自营店等。
二、上游分析
1.MCU
(1)市场规模
在“国产替代”“芯片短缺”背景下,国内相关企业加快MCU芯片的研发、制造和应用能力,逐步完成了中低端MCU领域的国产化,并持续向高端领域渗透,我国MCU行业市场竞争力逐步提升。2024年中国MCU市场规模达625.1亿元,较上年增长8.64%。2025年中国MCU市场规模将达到656.4亿元。
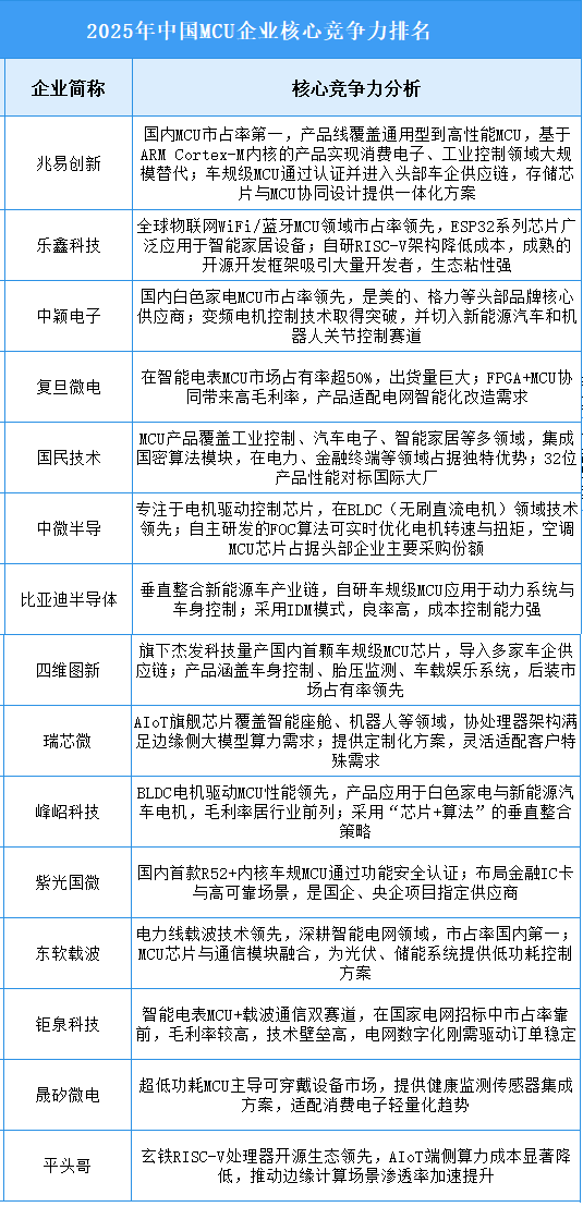
(2)重点企业分析
当前行业竞争格局呈现出多元化和深度化的特点,发展动力主要源于汽车智能化、AI边缘计算渗透以及持续深化的国产替代进程。企业的核心竞争力体现在对特定架构(如RISC-V)的生态构建、车规级高可靠性认证的突破、以及“MCU+”与其他芯片(如存储、安全、模拟)的协同整合能力。未来,在高端工控、汽车电子等关键领域的自主研发能力、产业链协同效率以及全球化市场拓展深度,将是衡量企业能否持续领先的关键维度。

2.传感器
(1)市场规模
智能传感器是具有信息采集、信息处理、信息交换、信息存储功能的多元件集成电路。2023年市场规模约为3324.9亿元,2024年市场规模约为3630亿元。2025年中国传感器市场规模将达到3802亿元。
(2)重点企业分析
在我国传感器企业中,大立科技是少数能够独立研发、生产红外热成像相关核心芯片,机芯组件到整机系统全产业链完整的高新技术企业,旗下传感器业务占比高达90%以上,主要生产红外温度成像传感器;华工科技是全球有影响力的传感器系统解决方案提供商,传感器产品主要应用于智慧出行、智慧家庭、智慧医疗、智慧城市等领域,具有较强的竞争优势。
3.PCB
(1)市场规模
从国内来看, 2023年中国PCB市场规模达3632.57亿元,较上年减少3.80%,2024年约为4121.1亿元。2025年中国PCB市场将回暖,市场规模将达到4333.21亿元。
(2)重点企业分析
中国PCB重点企业主要包括沪电股份、景旺电子、东山精密、鹏鼎控股、深南电路等。
4.控制器
(1)市场规模
智能控制器以其强大的功能和广泛的应用领域,成为现代工业生产、智能家居、智能交通等领域中不可或缺的核心部件之一。随着智能化浪潮兴起,云计算、大数据和物联网应用迅猛发展,智能控制器作为实现万物互联的基础物件,开始渗透进入生活和工作中的方方面面。2023年中国智能控制器市场规模约34251亿元,五年内年均复合增长率达12.3%,2024年约为37690亿元。2025年中国智能控制器市场规模将超过40000亿元。
(2)重点企业分析
当前智能控制器行业的核心企业普遍采取多元化应用领域布局,以家电和工具控制器为基本盘,同时向新能源、汽车电子等高增长领域延伸。技术发展聚焦于变频控制、模块集成与全球化产能建设,通过海外基地降低供应链风险并贴近终端市场。行业整体呈现从单一部件向系统解决方案升级的趋势,竞争焦点逐步从规模化生产转向技术附加值提升与细分场景渗透能力。
三、中游分析
1.市场规模
智能家电作为智能家居的组成部分,能够与住宅内其它家电和家居、设施互联组成系统,实现智能家居功能。随着中国消费者收入水平的提升,消费能力逐步提高,消费者的品牌意识越来越强,对于产品质量和品质的要求也在逐步提升,智能家电市场不断扩大。2024年中国智能家电市场规模约为7560亿元,同比增长3%。2025年中国智能家电市场规模将达到7938亿元。
2.市场结构
随着智能家电产品逐渐获得消费者的认可与青睐,越来越多的厂商将布局智能家电领域,不断创新产品供给,为市场提供更为丰富多样的智能家电产品来满足消费者日益增长的消费需求。按零售额,2024年智能冰箱/洗衣机市场占比最大,为24.6%,智能厨卫电器和智能空调分别占比23.0%和21.6%,智能彩电和智能生活电器分别占比15.5%和15.3%。
3.智能彩电
近几年,中国电视市场持续低迷,智能彩电出货量下降。2024年中国电视市场品牌整机的出货量为3596万台,同比2023年下降1.6%。随着4K、8K等超高清分辨率电视的普及,以及MiniLED背光、OLED等新型显示技术的不断涌现,消费者对电视画质和功能的需求不断提升。2025年中国智能彩电出货量将达到3632万台左右。
4.扫地机器人
在国家“国补”“以旧换新”等政策到推动下,中国智能扫地机器人市场出货持续增加。2024年中国智能扫地机器人市场出货538.9万台,同比增长6.7%。2025年中国智能扫地机器人出货量将达到565.8万台。
5.企业核心竞争力排行
中国智能家电产业已形成多元化竞争格局,头部企业通过技术创新生态构建和全球化布局构建核心竞争力,产业链不断完善,从单品智能向全屋智能发展,在消费升级和技术进步驱动下,行业以用户体验提升和场景化解决方案为发展方向,通过持续创新和成本控制提升市场竞争力,推动产业向高质量发展迈进。

6.相关上市企业分析
目前,中国智能家电相关A股上市企业中,广东省数量最多,共20家。浙江省和江苏省分别有7家和5家,排名第二第三。
四、下游分析
在以旧换新政策推动下,中国家电行业的品类格局呈现出新的变化趋势,刚需产品的更新换代需求实现深度释放。2024年中国彩电、空调、冰箱零售额最高,分别为1271亿元、2071亿元、1434亿元。