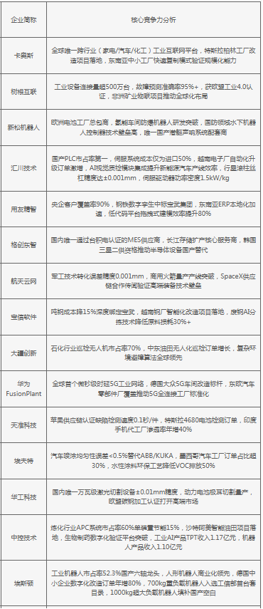
中国智能制造装备产业已呈现“技术融合深化、国产替代加速、绿色制造升级、全球化布局提速”的立体格局,头部企业通过突破工业AI算法、核心部件自主化及定制化解决方案,显著提升高端市场竞争力与国产化率;产业链纵向深化从硬件到软件的全栈整合,横向拓展至半导体、新能源、生物制药等新兴场景,依托规模化复制能力与本地化服务网络打破国际垄断。在政策与市场需求双轮驱动下,行业以技术创新、生态协同及国际标准认证构建壁垒,推动从“单点突破”向“系统输出”转型,海外市场从产品出口向技术标准输出升级。
2025年中国智能制造装备企业核心竞争力分析
