2025年中国植保无人机行业十大潜力企业分别为:大疆农业、极飞科技、丰疆智能、中化农业、雷沃重工、汉和航空、纵横股份、极目机器人、星光农机、天鹰兄弟。
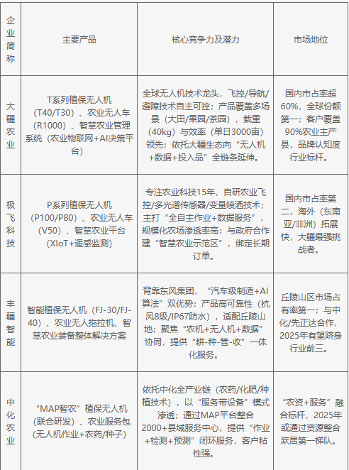
大疆农业凭借T系列无人机等产品及“无人机+数据+投入品”全链条布局稳居榜首;极飞科技以全自主作业与数据服务为特色,海外拓展迅速,成其最强挑战者。其余企业各具优势:丰疆智能聚焦丘陵山区市场(占有率第一),中化农业依托农资全产业链强化服务融合,雷沃重工借农机网络深耕北方大田,汉和航空专攻经济作物专用药剂,纵横股份以固定翼技术领跑大田作业,极目机器人凭仿生扑翼技术主攻果园场景,星光农机依托收割机龙头地位推进区域渗透,天鹰兄弟通过“设备+培训”构建基层服务网络。
2025年中国植保无人机行业主要企业分析
