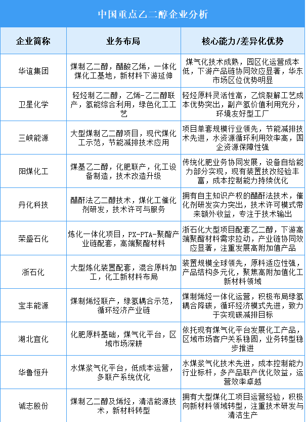
行业正经历从传统石油基路线向煤基、合成气制乙二醇多元化技术路线发展,面临产能过剩与高端化转型的双重挑战,企业竞争焦点集中在成本控制、产业链一体化以及向聚酯新能源材料下游延伸能力。华谊集团凭借煤化工一体化优势主导市场;卫星化学借轻烃原料路线实现低成本竞争;三峡能源依托大型煤制乙二醇项目巩固行业地位。

行业正经历从传统石油基路线向煤基、合成气制乙二醇多元化技术路线发展,面临产能过剩与高端化转型的双重挑战,企业竞争焦点集中在成本控制、产业链一体化以及向聚酯新能源材料下游延伸能力。华谊集团凭借煤化工一体化优势主导市场;卫星化学借轻烃原料路线实现低成本竞争;三峡能源依托大型煤制乙二醇项目巩固行业地位。
