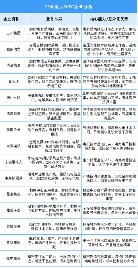
行业正经历从技术示范向规模化商业应用的关键转型,技术竞争聚焦金属支撑、电解质材料及系统集成效率,应用场景从分布式发电向数据中心、船舶动力等高端领域加速拓展。三环集团以电解质隔膜技术主导全球材料市场;潍柴动力借金属支撑系统突破引领商业化应用;华清能源依托清华研发背景实现全链条技术贯通。

行业正经历从技术示范向规模化商业应用的关键转型,技术竞争聚焦金属支撑、电解质材料及系统集成效率,应用场景从分布式发电向数据中心、船舶动力等高端领域加速拓展。三环集团以电解质隔膜技术主导全球材料市场;潍柴动力借金属支撑系统突破引领商业化应用;华清能源依托清华研发背景实现全链条技术贯通。
