全球新能源转型,特别是海外市场的加速推进,已成为动力电池需求增长的核心引擎。同时,2025年上半年,动力电池市场在纯电动汽车销量攀升的直接带动下,规模持续扩大。
一、动力电池定义
动力电池即为工具提供动力来源的电源,多指为电动汽车、电动列车、电动自行车、高尔夫球车提供动力的蓄电池。动力电池具有超长寿命、使用安全、耐高温、大容量、无记忆效应、体积小、重量轻等特点。动力电池主要分为铅酸电池、镍氢电池、锂离子电池、燃料电池、超级电容器,飞轮电池等,其中铅酸电池具有成本低、技术成熟、单能量和功率低等特点。
二、动力电池行业发展政策
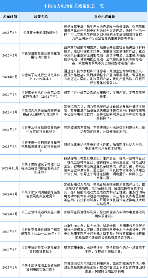
随着国家“碳中和”战略的实施以及对环保要求的日益提高,国家对动力电池产业的扶持力度持续加大。为支持动力电池产业发展,国家相继出台了多项鼓励政策和行业规范文件,旨在推动动力电池行业的健康、有序发展。动力电池行业相关政策具体如下:

三、动力电池行业发展现状
1.产量情况
2024年12月中国动力和其他电池合计产量为124.5GWh,环比增长5.7%,同比增长60.2%。1-12月,中国动力和其他电池累计产量为1096.8GWh,累计同比增长41.0%。2025年中国动力电池其他电池累计产量将1320GWh。
2.销量情况
2025年8月,中国动力电池销量为98.9GWh,环比增长8.5%,同比增长44.4%;1-8月,中国动力电池累计销量为675.5GWh,占总销量73.4%,累计同比增长49.7%。
3.销量结构
2025年1-8月,中国动力电池市场中磷酸铁锂材料动力电池销量占比最多,达73.2%。三元材料动力电池销量占比26.6%。
4.装车情况
2025年1-8月,中国动力电池累计装车量417.9GWh,累计同比增长43.1%。其中三元电池累计装车量77.4GWh,占总装车量18.5%,累计同比下降9.7%;磷酸铁锂电池累计装车量340.5GWh,占总装车量81.5%,累计同比增长65.1%。
5.电池装车排名
2025年1-8月累计装车量方面,宁德时代以178.16GWh的总装车量位居榜首。比亚迪累计95.21GWh,市占率约22.9%,排名第二;中创新航稳居第三,累计29.18GWh,磷酸铁锂贡献比超72%。
6.企业潜力排行
动力电池在工业中作为关键能量源,为电动车辆、储能系统等提供动力和电能存储,推动工业向绿色、高效方向发展,而随着新能源产业的蓬勃发展,市场对动力电池的需求急剧增长,技术不断进步,政策大力扶持,使得动力电池企业纷纷兴起以满足市场需求。

四、动力电池行业重点企业
1.宁德时代
宁德时代新能源科技股份有限公司的主营业务是动力电池、储能电池和电池回收利用产品的研发、生产和销售及售后服务。主要产品包括动力电池系统、储能系统、锂电池材料。
2025年上半年实现营业收入1788.86亿元,同比增长7.27%;实现归母净利润304.85亿元,同比增长33.33%。2025年上半年主营产品包括动力电池系统、储能电池系统、电池材料及回收,营收分别占整体的73.55%、15.88%、4.41%。
2.比亚迪
比亚迪股份有限公司的主营业务是以新能源汽车为主的汽车业务、手机部件及组装业务,二次充电电池及光伏业务,同时利用自身的技术优势积极拓展城市轨道交通业务领域。比亚迪的主要产品是汽车业务、手机部件、组装业务、二次充电电池、光伏业务。
2025年上半年实现营业收入3712.81亿元,同比增长23.3%;实现归母净利润155.11亿元,同比增长13.79%。
3.中创新航
中创新航科技集团股份有限公司,简称中创新航,是全球领先的新能源科技企业,主要从事锂离子动力电池、电池管理系统、储能电池以及相关集成产品和锂电池材料的研制、生产、销售和市场应用开发。
2025年上半年实现营业收入164.19亿元,同比增长31.68%;实现归母净利润4.66亿元,同比增长87.15%。2025年销售动力电池占整体营收的64.94%。
4.国轩高科
国轩高科股份有限公司的主营业务是新能源行业动力电池系统、储能电池系统以及输配电设备的研发、生产和销售。国轩高科的主要产品是动力电池系统、储能电池系统和输配电设备。
2025年上半年实现营业收入193.94亿元,同比增长15.48%;实现归母净利润3.67亿元,同比增长35.42%。2025年上半年主营产品包括动力电池系统、储能电池系统,营收分别占整体的72.37%、23.52%。
5.亿纬锂能
惠州亿纬锂能股份有限公司的主营业务是消费电池(包括锂原电池、小型锂离子电池、圆柱电池)、动力电池(包括新能源车电池及其电池系统)和储能电池的研发、生产和销售。亿纬锂能的主要产品是锂原电池、小型锂离子电池、圆柱电池、方形磷酸铁锂电池、软包三元电池、方形三元电池、大圆柱电池、大方形电池、方形磷酸铁锂电池、圆柱铁锂电池。
2025年上半年实现营业收入281.7亿元,同比增长30.06%;实现归母净利润16.05亿元,同比下降24.89%。2025年上半年主营产品包括动力电池、储能电池、消费电池,营收分别占整体的45.26%、36.56%、18.03%。
五、动力电池行业发展前景
1.技术创新驱动产品性能持续突破
动力电池行业正通过材料创新和工艺优化不断提升产品性能。企业致力于研发固态电池等新一代技术,力求在能量密度、充电效率和低温性能等方面实现显著进步。人工智能技术被应用于材料筛选和电池管理,有效缩短研发周期并提升制造一致性。这些技术创新为行业向高安全、高可靠方向发展奠定基础,帮助动力电池企业满足新能源汽车对长续航和快速充电的日益增长需求,并在全球市场保持竞争优势。
2.应用场景拓展开辟多元市场空间
随着技术成熟和成本优化,动力电池的应用正从汽车领域向更广阔市场延伸。储能系统为电力网络提供调峰调频服务,成为重要的新兴应用领域;电动船舶和电动航空器对高安全、高能量密度电池提出新需求;工业设备、通信基站等场景也为梯次利用电池提供应用空间。这些多元化应用帮助行业缓解对单一汽车市场的依赖,为动力电池企业创造新的增长点,同时促进能源消费结构的优化调整。
3.安全标准提升构建行业基准体系
行业通过完善安全标准和检测规范构建全面质量保障体系。主管部门推动制定更严格的热扩散防护要求,从被动报警向主动预防升级;企业则通过智能制造工艺和全生命周期监控提升产品一致性。这些措施共同推动建立覆盖材料、生产、使用和回收各环节的安全管理规范,帮助动力电池行业建立市场信任基础,为产品大规模应用提供安全保障,同时增强消费者对电动汽车产品的使用信心。