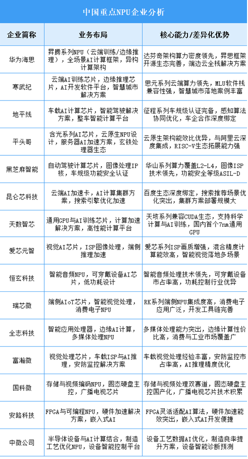
NPU行业正经历从通用计算向AI专用计算加速转型,技术竞争聚焦算力密度、能效比及软件生态构建,应用场景从云端训练延伸至边缘推理及端侧AI,龙头企业通过架构创新与全栈解决方案建立技术壁垒。华为海思以昇腾系列主导全场景AI计算;寒武纪借云端AI芯片突破建立生态;地平线依托车载计算芯片领跑智能驾驶赛道。

NPU行业正经历从通用计算向AI专用计算加速转型,技术竞争聚焦算力密度、能效比及软件生态构建,应用场景从云端训练延伸至边缘推理及端侧AI,龙头企业通过架构创新与全栈解决方案建立技术壁垒。华为海思以昇腾系列主导全场景AI计算;寒武纪借云端AI芯片突破建立生态;地平线依托车载计算芯片领跑智能驾驶赛道。
