广西壮族自治区,简称“桂”,地处华南,南临北部湾,东连广东,北接湖南,西与贵州、云南省接壤,毗邻东盟,是“海上丝绸之路”的始发港之一,也是西部陆海新通道的重要枢纽。
一、广西概况
从经济发展情况来看,2024全年全区生产总值(GDP)28649.40亿元,按可比价计算,比上年增长4.2%。其中,第一产业增加值4751.54亿元,增长4.3%;第二产业增加值9300.99亿元,增长5.5%;第三产业增加值14596.87亿元,增长3.3%。第一、二、三产业增加值占地区生产总值的比重分别为16.5%、32.5%和51.0%,对经济增长的贡献率分别为17.4%、41.4%和41.2%。按常住人口计算,全年人均地区生产总值57071元,比上年增长4.5%。2025年上半年广西生产总值13850.95亿元,按不变价格计算,同比增长5.5%。
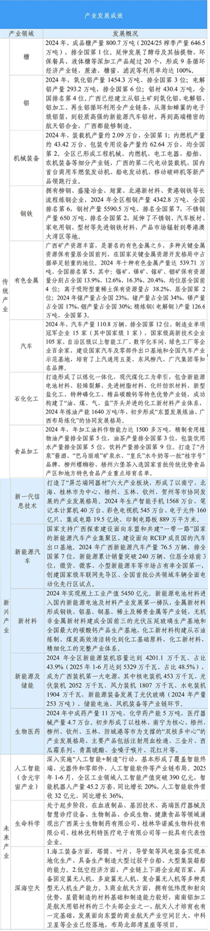
2024全年全区规模以上工业中,农副食品加工业增加值比上年增长17.4%,木材加工和木竹藤棕草制品业增长9.0%,非金属矿物制品业下降1.1%,黑色金属冶炼及压延加工业增长9.1%,有色金属冶炼及压延加工业增长16.0%,专用设备制造业增长3.5%,汽车制造业增长7.6%,电气机械及器材制造业增长41.8%,电力、热力生产和供应业增长2.4%。
2024年,广西共有24类产品产量位居全国前十,其中14类进入前五,4类位列全国第一,全面覆盖农业、工业、新材料等领域。
二、广西重点产业布局
(一)重点产业现状
广西部署开展新一轮工业振兴三年行动,推进制造业高端化、智能化、绿色化发展,加快构建“10+5+4”现代化工业体系。其中,“10”就是改造升级糖、铝、机械、钢铁、有色、石化化工等10个具有优势的传统产业;“5”就是发展壮大新一代信息技术、新能源汽车、新材料、新能源及储能、生物医药等5个新兴产业;“4”就是前瞻布局人工智能、元宇宙、生命科学、深海空天等4个未来产业。
“十四五”以来,广西实施传统产业转型升级专项行动,坚持向传统产业要新质生产力,有效填平补齐产业链薄弱环节,推动传统产业孕育催生大量新技术、新产品和新产业。引导优质资源向新兴产业高效集聚,培育壮大新一代信息技术、新能源汽车、新材料、新能源及储能、生物医药等新兴产业,形成引领高质量发展的强大动力源。坚持科技创新,突出企业主体,丰富场景应用,推进先试先行,构建未来产业的发展生态,在人工智能、元宇宙、生命科学、深海空天等领域打造一批标志性产品。

(二)重点产业分布
“十四五”时期,广西立足“面向东盟、链接粤港澳、服务西部陆海新通道、构建国内国际双循环重要节点”的工业发展定位,构建“两带引领、两区支撑、带区联动”的“两带两区”新格局。
广西聚焦产业集群化发展,持续发力培育,目前已拥有11个国家级中小企业特色产业集群及12个自治区级先进制造业集群。
(三)重点产业规划
1.《广西实施新一轮工业振兴三年行动方案及若干政策措施》
广西立足资源禀赋和产业基础,紧盯全国产业链布局,聚焦优势产业、集中优势资源,扎实做好“原字号”“老字号”“新字号”“外字号”四篇强产业大文章,以科技创新引领现代化产业体系建设,打造若干体现广西特色和优势、具有较大规模和较强带动力的支柱产业,构建“10+5+4”现代化产业体系。
2.《广西制造业重点优势产业补链强链延链行动方案》
广西坚持“创新驱动、科技赋能;扩大开放、融合发展;突出重点、因链施策;系统集成、协同配合”的原则,充分发挥面向东盟开放合作的“桥头堡”作用,立足区域特色优势,主动服务国家产业安全,落实国家重大产业布局,促进产业集群高质量发展。
到2027年底,以机械装备、汽车及新能源汽车、高端绿色家居、轻工纺织、资源循环利用等为主的优势产业链强链升链,以糖、铝、钢铁、有色金属、石化化工等为主的传统产业链延链拓链,以人工智能及新一代信息技术、新能源及储能、生物医药、新材料、深海空天等为主的战略性新兴产业链建链补链,力争新增1个5000亿级产业、1个4000亿级产业,培育一批领航企业、链主企业、专精特新企业、高新技术企业、瞪羚企业和单项冠军企业,产业链创新链资金链人才链融合水平明显提升,产业链韧性和安全水平有效增强,打造一批具有国际竞争力的先进制造业集群,推动制造业高端化、智能化、绿色化发展。

(四)重点企业列表
2024广西民营企业100强”新入围企业21家。企业规模不断壮大,入围门槛从上年的15.42亿元提高到18.22亿元,同比增长18.16%;资产总额6681.09亿元,同比增长10.96%;营业收入总额7443.54亿元,同比增长12.3%。
2025年8月,全国工商联发布“2025中国民营企业500强”榜单,广西3家企业上榜。广西盛隆冶金有限公司作为广西首家营收超千亿元的民营企业,位列第87位,较去年提升6位,继续领跑广西;广西南丹南方金属有限公司排名第170位,跃升30位;桂林力源粮油食品集团有限公司名列第269位,提升11位。
2025年9月,中国企业联合会发布了“2025中国企业500强”榜单。其中,广西投资集团有限公司、广西盛隆冶金有限公司、广西北部湾国际港务集团有限公司、广西柳州钢铁集团有限公司、广西南丹南方金属有限公司、广西北部湾投资集团有限公司、广西交通投资集团有限公司、广西农村商业联合银行股份有限公司8家企业上榜。
三、广西重点园区分布
广西基本形成以分布式协同式、数字化现代化、实业性开放性为鲜明特征的“4+3+7”矩阵式园区布局。构建以北海、防城港、钦州、崇左4市沿边临港产业园区为核心区域,以沿边临港4市和南宁、玉林、百色三市产业园区构成的中国-东盟产业合作区为重点区域,以柳州、桂林、梧州、贵港、贺州、河池、来宾7市重点产业园区为纵深区域的承接产业有序转移的三个梯次。
在“4+3+7”矩阵式园区布局中,广西32个重点园区(其中国家级园区16个)依托高政策能级与平台优势,在承接重大项目、引领产业链整合、深化内外开放合作等领域持续发挥龙头引领作用,为广西工业高质量发展筑牢重要根基。
四、广西投资保障
广西构建覆盖平台发展、人工智能、制造业、税费优惠、营商环境、财政金融的立体化投资保障政策体系,通过奖励补助、创新支持、服务优化、资金注入等全链条举措赋能高质量发展。