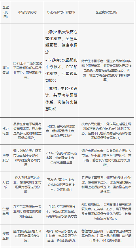
中国热水器行业已进入成熟发展阶段,形成以海尔、美的、万和等本土巨头主导的市场格局。行业竞争焦点全面转向技术深化,主要体现在三大方向:燃气热水器追求全预混燃烧和精准恒温技术;电热水器主打健康净水和智能互联;空气能热泵则成为绿色技术新赛道。当前竞争已超越产品层面,升级为涵盖技术研发、品牌布局、生态构建与服务体验的综合体系较量,推动行业持续向高端化、智能化、绿色化方向转型升级。
2025年中国热水器重点企业综合竞争力分析

中国热水器行业已进入成熟发展阶段,形成以海尔、美的、万和等本土巨头主导的市场格局。行业竞争焦点全面转向技术深化,主要体现在三大方向:燃气热水器追求全预混燃烧和精准恒温技术;电热水器主打健康净水和智能互联;空气能热泵则成为绿色技术新赛道。当前竞争已超越产品层面,升级为涵盖技术研发、品牌布局、生态构建与服务体验的综合体系较量,推动行业持续向高端化、智能化、绿色化方向转型升级。
2025年中国热水器重点企业综合竞争力分析
