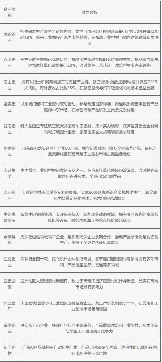
当前行业正经历从传统制造向绿色智能转型的关键阶段,企业的未来发展潜力高度依赖于全产业链整合能力、智能化生产水平、高端材料研发突破以及绿色低碳技术应用,在航空航天、新能源汽车、光伏建筑一体化等高端细分市场的布局深度与技术创新速度将直接决定竞争格局,同时具备强大国际标准参与能力和全球市场品牌影响力的企业更有可能在可持续发展浪潮中持续领先。
2025年中国铝型材企业深度研究分析

当前行业正经历从传统制造向绿色智能转型的关键阶段,企业的未来发展潜力高度依赖于全产业链整合能力、智能化生产水平、高端材料研发突破以及绿色低碳技术应用,在航空航天、新能源汽车、光伏建筑一体化等高端细分市场的布局深度与技术创新速度将直接决定竞争格局,同时具备强大国际标准参与能力和全球市场品牌影响力的企业更有可能在可持续发展浪潮中持续领先。
2025年中国铝型材企业深度研究分析
