当前行业正处于技术升级与市场需求稳步增长的发展阶段,产品安全性与有效性标准持续提升,拥有优质浆站资源、领先生产工艺和前瞻技术布局的企业凭借成本与创新优势构筑竞争壁垒,未来竞争将更侧重于上游血浆资源掌控、国际化市场拓展及新一代产品如重组技术、mRNA疫苗的开发,然而政策监管趋严、国际竞争加剧及技术迭代风险仍需通过战略协同与持续研发投入应对,具备全产业链整合能力与核心技术的企业将在市场格局演变中占据主导地位。
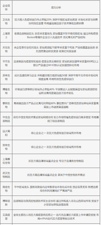
2025年中国抗狂犬病血清企业发展潜力排名

当前行业正处于技术升级与市场需求稳步增长的发展阶段,产品安全性与有效性标准持续提升,拥有优质浆站资源、领先生产工艺和前瞻技术布局的企业凭借成本与创新优势构筑竞争壁垒,未来竞争将更侧重于上游血浆资源掌控、国际化市场拓展及新一代产品如重组技术、mRNA疫苗的开发,然而政策监管趋严、国际竞争加剧及技术迭代风险仍需通过战略协同与持续研发投入应对,具备全产业链整合能力与核心技术的企业将在市场格局演变中占据主导地位。
2025年中国抗狂犬病血清企业发展潜力排名
