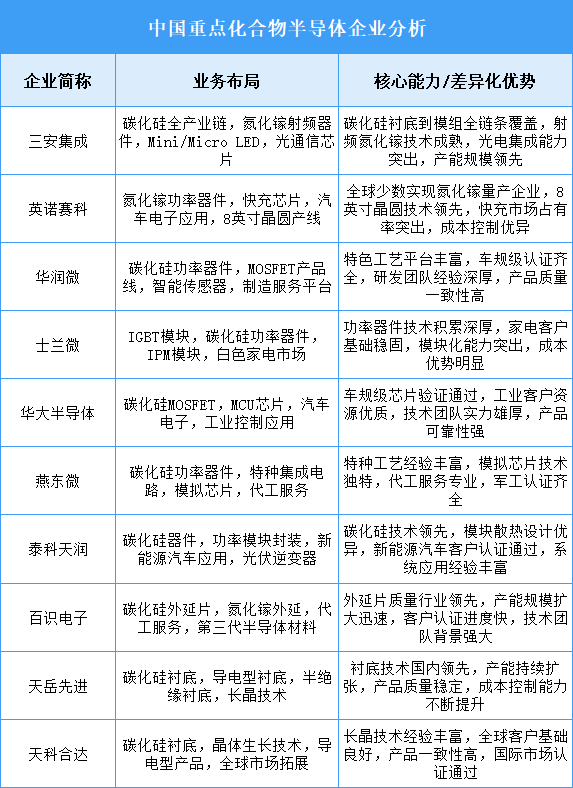
行业正经历从技术研发向规模化商业应用的关键转型阶段,技术竞争聚焦碳化硅、氮化镓等宽禁带半导体材料及器件工艺,应用领域从射频前端、电力电子向新能源汽车、5G通信等高端市场快速拓展。三安集成以全产业链布局主导碳化硅市场;英诺赛科借氮化镓技术突破占据先发优势;华润微依托特色工艺平台巩固功率器件地位。

行业正经历从技术研发向规模化商业应用的关键转型阶段,技术竞争聚焦碳化硅、氮化镓等宽禁带半导体材料及器件工艺,应用领域从射频前端、电力电子向新能源汽车、5G通信等高端市场快速拓展。三安集成以全产业链布局主导碳化硅市场;英诺赛科借氮化镓技术突破占据先发优势;华润微依托特色工艺平台巩固功率器件地位。
