当前行业竞争已从单一产品技术竞争转向生态构建与综合解决方案能力的比拼,企业的核心竞争力体现在对特定细分市场的深度掌控、关键资源的整合能力以及面向车路协同、数据运营等新业态的快速商业化落地能力,拥有独特资源背景、深厚行业知识积累并成功实现技术融合与模式创新的企业将在市场格局重塑中赢得主导地位。
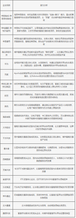
2025年中国智慧交通企业发展潜力排名

当前行业竞争已从单一产品技术竞争转向生态构建与综合解决方案能力的比拼,企业的核心竞争力体现在对特定细分市场的深度掌控、关键资源的整合能力以及面向车路协同、数据运营等新业态的快速商业化落地能力,拥有独特资源背景、深厚行业知识积累并成功实现技术融合与模式创新的企业将在市场格局重塑中赢得主导地位。
2025年中国智慧交通企业发展潜力排名
