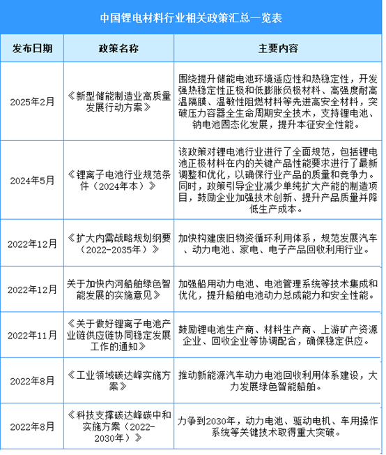
近年来,中国锂电材料行业受到各级政府的高度重视和国家产业政策的重点支持。国家陆续出台了多项政策,鼓励锂电材料行业发展与创新,《新型储能制造业高质量发展行动方案》《关于加强新能源汽车与电网互动的实施意见》《制造业可靠性提升实施意见》等产业政策为锂电材料行业的发展提供了明确、广阔的市场前景,为企业提供了良好的生产经营环境。具体情况列示如下:

近年来,中国锂电材料行业受到各级政府的高度重视和国家产业政策的重点支持。国家陆续出台了多项政策,鼓励锂电材料行业发展与创新,《新型储能制造业高质量发展行动方案》《关于加强新能源汽车与电网互动的实施意见》《制造业可靠性提升实施意见》等产业政策为锂电材料行业的发展提供了明确、广阔的市场前景,为企业提供了良好的生产经营环境。具体情况列示如下:
