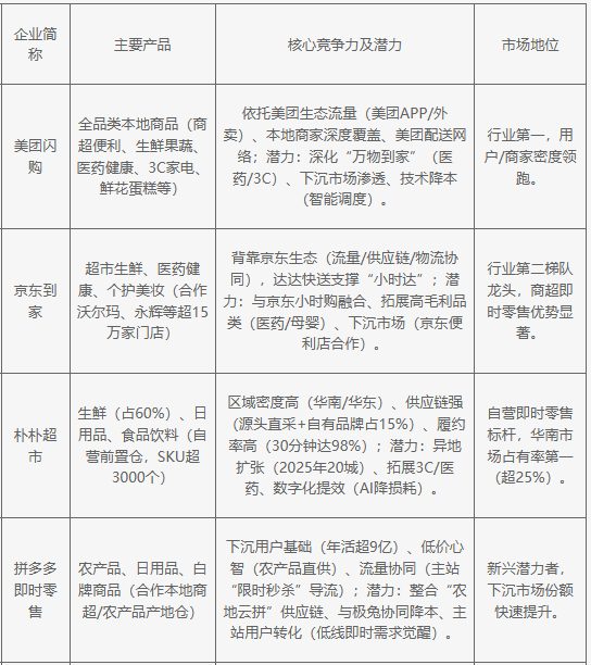
2025年中国即时零售行业十大潜力企业分别为美团闪购、京东到家、朴朴超市、拼多多即时零售、顺丰同城急送、钱大妈、苏宁易购即时零售(苏宁小时购)、叮咚买菜、抖音、天虹股份(天虹到家)。
2025年中国即时零售行业十大潜力企业榜单涵盖综合平台、垂直领域及新兴玩家,呈现多元竞争格局:美团闪购依托美团生态与配送网络领跑行业,深化“万物到家”并渗透下沉市场;京东到家借京东供应链与达达配送巩固商超即时零售优势;朴朴超市以自营前置仓模式稳居华南第一,加速异地扩张与品类拓展;拼多多即时零售凭借下沉用户基础与农产品直供快速抢占市场;顺丰同城作为第三方配送龙头,向零售基础设施延伸;钱大妈以社区生鲜为核心强化即时配送与私域运营;苏宁小时购依托线下门店资源巩固家电3C即时履约优势;叮咚买菜转型盈利,聚焦预制菜与区域提效;抖音生活服务凭内容流量激发需求,构建“团购+小时达”闭环;天虹到家立足高端客群,推进线上线下融合与社区团购协同。
2025年中国即时零售行业主要企业研究分析
