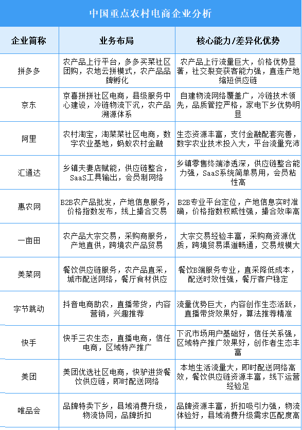
行业正经历从简单商品买卖向全产业链数字化升级的转型,竞争焦点从流量获取转向供应链效率、物流网络下沉及农产品品牌化运营,服务模式从线上销售向生产指导、品牌赋能、金融支持等多元化生态服务拓展。拼多多以农产品上行规模优势主导市场;京东借供应链基础设施深耕县域经济;阿里依托平台生态资源实现广泛覆盖。

行业正经历从简单商品买卖向全产业链数字化升级的转型,竞争焦点从流量获取转向供应链效率、物流网络下沉及农产品品牌化运营,服务模式从线上销售向生产指导、品牌赋能、金融支持等多元化生态服务拓展。拼多多以农产品上行规模优势主导市场;京东借供应链基础设施深耕县域经济;阿里依托平台生态资源实现广泛覆盖。
