当前行业呈现出婴儿市场高端功能化与大众市场性价比并重的发展态势,成人失禁护理市场凭借人口结构变化展现出强劲增长潜力。领先企业通过持续的技术创新在材料科学和产品设计领域构筑竞争壁垒,并积极向全渠道运营和数字化管理转型以提升市场响应速度。同时深度分销网络建设和精准的用户运营能力已成为企业赢得不同层级市场的关键要素,产品细分化和服务个性化趋势日益明显。
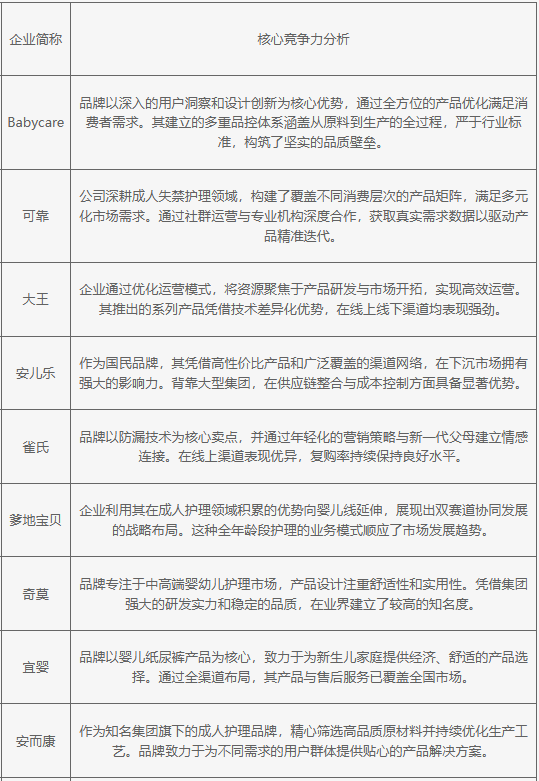
2025年中国纸尿裤企业核心竞争力分析

当前行业呈现出婴儿市场高端功能化与大众市场性价比并重的发展态势,成人失禁护理市场凭借人口结构变化展现出强劲增长潜力。领先企业通过持续的技术创新在材料科学和产品设计领域构筑竞争壁垒,并积极向全渠道运营和数字化管理转型以提升市场响应速度。同时深度分销网络建设和精准的用户运营能力已成为企业赢得不同层级市场的关键要素,产品细分化和服务个性化趋势日益明显。
2025年中国纸尿裤企业核心竞争力分析
