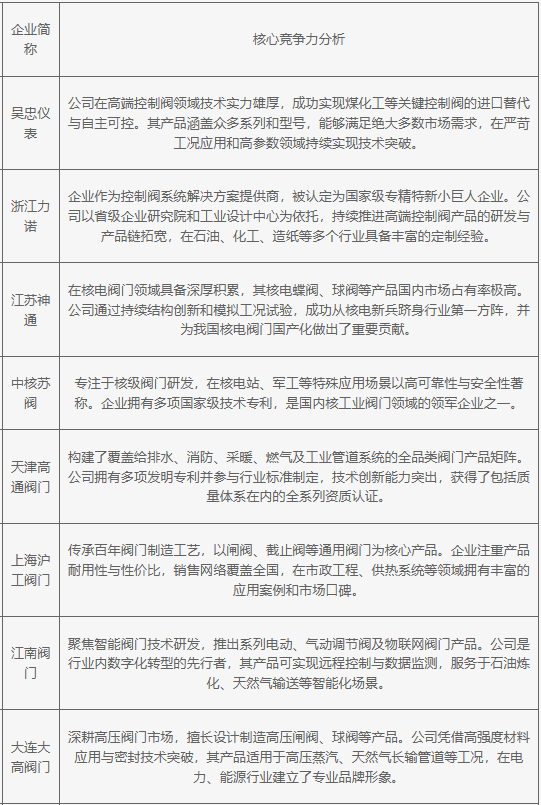
当前行业整体呈现出高端化、智能化和绿色化的发展方向,领先企业通过持续的研发投入在严苛工况应用、核级技术和智能控制等高端领域构筑竞争壁垒,国产替代进程在政策与市场需求的双重驱动下不断加速,企业竞争重点从单一产品性能转向提供全生命周期解决方案的综合能力,同时节能环保技术日益成为创新焦点,行业整体从规模扩张向质量效益转型升级。
2025年中国控制阀企业核心竞争力研究

当前行业整体呈现出高端化、智能化和绿色化的发展方向,领先企业通过持续的研发投入在严苛工况应用、核级技术和智能控制等高端领域构筑竞争壁垒,国产替代进程在政策与市场需求的双重驱动下不断加速,企业竞争重点从单一产品性能转向提供全生命周期解决方案的综合能力,同时节能环保技术日益成为创新焦点,行业整体从规模扩张向质量效益转型升级。
2025年中国控制阀企业核心竞争力研究
