体外诊断(IVD)作为精准医疗的关键基石,通过检测血液、体液等样本为疾病预防、诊断和治疗提供核心数据支撑。随着人们对健康的重视程度不断提高,以及医疗技术的持续进步,中国体外诊断行业也在不断变革。
一、体外诊断定义
体外诊断按检测原理主要分为五大类:生化诊断通过酶促反应或化学显色检测体液中的代谢物(如血糖、血脂),评估器官功能;免疫诊断利用抗原-抗体特异性结合(如化学发光、胶体金)检测病原体、肿瘤标志物或激素;分子诊断基于核酸扩增(PCR)或测序技术分析基因变异与病原体核酸,用于遗传病筛查与精准医疗;微生物诊断依赖病原体培养、染色或质谱鉴定,指导抗感染治疗;血液学诊断则通过细胞计数、流式细胞术或凝血分析,评估血液系统状态。当前技术加速融合,如分子POCT将核酸检测微型化,质谱技术提升生化/免疫检测精度,推动诊断向即时化、精准化演进。
二、体外诊断行业发展政策
国家一直在行动,不断推出相关政策推动这一行业的发展。《免于进行临床试验体外诊断试剂目录(2025年)的通告》《贯彻实施〈国家标准化发展纲要〉行动计划(2024—2025年)》《国务院办公厅关于发展银发经济增进老年人福祉的意见》等诸多政策对体外诊断行业作出了相应规划,为行业发展增加了动力。

三、体外诊断行业发展现状
1.市场规模
随着我国医疗健康水平的不断提高、居民收入及生活水平的改善等,近年来我国体外诊断行业一直保持高速增长。2023年我国体外诊断市场规模达1253亿元,同比增长11.5%,2024年约为1370亿元。中国产业研究院分析师预测,2025年中国体外诊断行业市场规模将超过1400亿元。
2.批准情况
从国家药监局批准的体外诊断试剂数量(含进口)来看,2024年批准的体外诊断试剂数量共662个,占整体的20%,比去年多230个。
3.试剂注册结构
2024年体外诊断试剂批准数量共662个,其中,国产三类诊断产品增长迅猛,2024年注册量达533个,同比增长40%,占总量的80.5%。进口诊断产品增长相对平稳,2024年注册129个,同比增长12%,占总量的19.5%,增速明显低于国产产品。
4.国产化率情况
目前,在体外诊断市场中,生化诊断领域国产化率最高,约达60-70%。其次分别为POCT、分子诊断、血液分析、免疫诊断,国产化率分别为60%、50%、50%、35%。
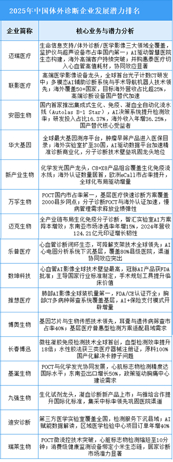
5.企业潜力排行
体外诊断行业整体受益于国产替代加速与技术创新(如AI诊断、全自动化流水线),政策驱动下基层医疗与出海需求成为核心增长引擎;但面临集采降价压力、高端原材料进口依赖及欧美合规风险等挑战,未来三年增长将取决于高附加值产品研发(如伴随诊断、基因编辑)、智能化生态构建及新兴市场本土化布局。

四、体外诊断行业重点企业
1.迈瑞医疗
深圳迈瑞生物医疗电子股份有限公司的主营业务是医疗器械的研发、制造、营销及服务。迈瑞医疗的主要产品是生命信息与支持类产品、体外诊断类产品、医学影像类产品、电生理与血管介入类产品、其他类产品、其他业务。
2025年第一季度实现营业收入82.37亿元,同比下降12.12%;实现归母净利润26.29亿元,同比下降16.8%。2024年主营产品包括体外诊断类产品、生命信息与支持类产品、医学影像类产品,营收分别占整体的37.48%、36.92%、20.41%。
2.新产业生物
深圳市新产业生物医学工程股份有限公司的主营业务是体外诊断领域产品的研发、生产销售及客户服务。新产业生物的主要产品是诊断仪器、诊断试剂。
2025年第一季度实现营业收入11.25亿元,同比增长10.19%;实现归母净利润4.38亿元,同比增长2.82%。2024年体外诊断业务营收占整体的99.82%。
3.安图生物
郑州安图生物工程股份有限公司的主营业务是体外诊断试剂及仪器的研发、制造、整合及服务。安图生物的主要产品是免疫诊断试剂、免疫诊断试剂、微生物检测试剂、分子诊断检测试剂、生化试剂、仪器类。
2025年第一季度实现营业收入9.96亿元,同比下降8.54%;实现归母净利润2.7亿元,同比下降16.67%。2024年体外诊断营收占整体的98.17%。
4.万孚生物
广州万孚生物技术股份有限公司的主营业务是快速诊断试剂及配套仪器的研发、生产智造、营销及服务。万孚生物的主要产品是传染病检测、慢性疾病检测、妊娠及优生优育检测、毒品(药物滥用)检测。
2025年第一季度实现营业收入8亿元,同比下降7.08%;实现归母净利润1.89亿元,同比下降13.3%。2024年体外诊断产品营收占整体的97.59%。
5.圣湘生物
圣湘生物科技股份有限公司的主营业务是自主创新基因技术为核心,集诊断试剂、仪器、第三方医学检验服务为一体的体外诊断整体解决方案提供商。圣湘生物的主要产品是诊断试剂、诊断仪器、检测服务。
2025年第一季度实现营业收入4.75亿元,同比增长21.48%;实现归母净利润0.92亿元,同比增长13.58%。2024年体外诊断业务营收占整体的97.66%。
五、体外诊断行业发展前景
1.技术融合重构诊断范式
人工智能与多组学技术驱动精准诊断跃迁。AI算法通过百万级病理数据库训练,实现癌细胞早期形态自动识别;微流控芯片整合核酸扩增与信号检测模块,将呼吸道病原体检测时间压缩至传统方法的四分之一。技术融合推动诊断从“单一指标分析”升级为“多维度健康评估”,解决复杂疾病漏诊率高的临床难题。
2.场景下沉激活基层需求
即时检测(POCT)与远程诊断技术释放基层市场潜能。便携式化学发光仪通过预封装试剂与语音导航设计,使社区医生可独立完成专业级检测;5G远程诊断平台联通基层机构与三甲医院,实时同步影像与数据报告。场景延伸破解基层诊疗“设备匮乏+人才短缺”双重困境,推动行业服务网络全域覆盖。
3.产业链垂直整合强化自主可控
上游核心原料与下游应用协同突破技术封锁。单B细胞抗体制备技术实现高亲和力抗体原料国产化,成本降低八成;企业自建全自动试剂产线,保障化学发光试剂批间差稳定性。纵向整合缩短研发转化周期,打破进口原料垄断,为高端试剂国产替代提供供应链保障。