工业相机作为机器视觉核心部件,深受国家层面重视。随着智能制造、自动化检测及人工智能技术的快速发展,工业相机在电子制造、汽车工业、医疗影像等领域的应用需求大幅增加。近年来,工业相机市场规模持续增长,国产化率提高。
工业相机行业发展现状
1、工业相机市场规模
近年来,工业相机市场规模持续增长。2024年中国2D工业相机市场规模为40.15亿元,同比增长5.94%。3D工业相机市场规模28.15亿元,同比增长19.20%。2025年中国2D工业相机市场规模将达45.76亿元,3D工业相机市场规模将达32.45亿元。

2、工业相机竞争格局
2D工业相机行业集中度较高,两家头部企业出货量合计占比超过70%。2024年海康2D工业相机出货量占比54.31%,华睿2D工业相机出货量占比15.92%。两家头部企业出货量合计占比超过70%。
目前我国3D工业相机市场仍处于早期市场发展阶段,市场竞争激烈,尚未出现明显市场格局。基恩士市场规模占比最大达41.05%,LMI市场规模占比12.92%,海康威视市场规模占比5.72%。
3、工业相机国产化率
我国对于工业相机的研究起步较晚,最初主要由大恒图像等几家老牌相机公司代理国外品牌。近些年我国也逐步发展出一批自主研发工业相机的国产品牌,如大恒图像、海康机器人、华睿科技和维视图像等。我国工业相机行业主要布局于中低端市场,逐步实现进口替代;而在高分辨率、高速的高端工业相机领域仍以进口品牌为主。目前,我国工业相机国产化率超过70%。其中2D工业相机国产化率82.7%,3D相机国产化率超60%。
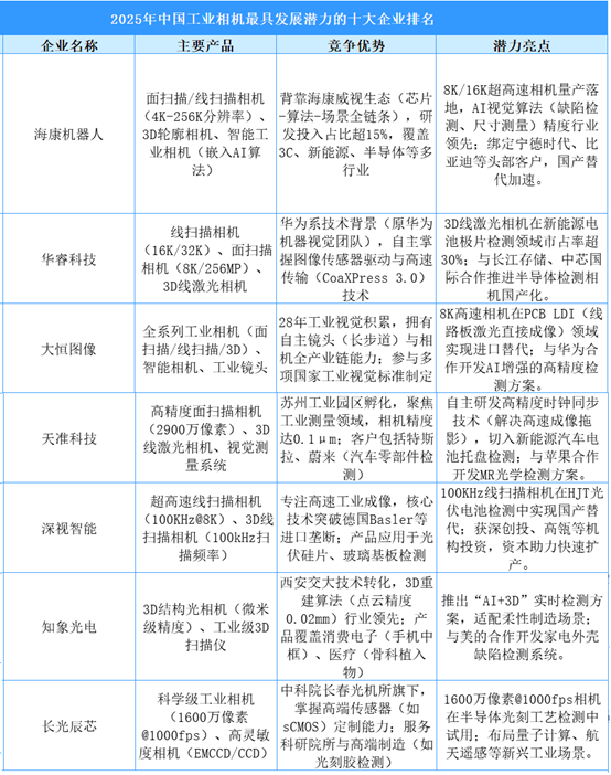
4、工业相机潜力企业
2025年中国工业相机最具发展潜力的重点企业分别为:海康机器人、华睿科技、大恒图像、奥普特、凌云光、矩子科技、天准科技、深视智能、知象光电、长光辰芯。
头部企业如海康机器人(背靠海康威视生态,8K/16K超高速相机及AI算法领先)、华睿科技(华为系技术背景,3D线激光相机在新能源领域市占率超30%)等,依托自主技术突破(如高速传输、高分辨率传感器)和全产业链能力(镜头-相机-算法协同),在国产替代中占据优势;细分领域企业如奥普特(3C/半导体3D检测)、深视智能(超高速线扫描相机)等,深耕垂直场景(光伏、显示面板、汽车零部件),以高精度(±1μm)、高速度(100KHz扫描频率)产品适配新兴需求;
工业相机行业发展前景
1、技术自主化突破加速国产替代
过去十年,中国工业相机市场长期被德国Basler、日本Keyence等海外品牌主导,核心部件(如高端传感器、图像处理芯片)依赖进口。但近年来,以海康机器人、华睿科技、奥普特为代表的本土企业通过技术攻关实现突破:一方面,基于CMOS传感器的自主研发能力显著提升(如长光辰芯推出1.5亿像素高速工业相机),动态分辨率、帧率等性能指标逼近国际一线水平;另一方面,国产算法(如深度学习视觉软件)与硬件协同优化,降低了工业相机的应用门槛。国产工业相机在中低端市场(如消费电子检测)基本实现替代,高端市场(如半导体前道检测)也在加速渗透,技术自主化成为行业增长的核心引擎。
2、下游高景气赛道拉动需求爆发
工业相机的需求结构正从传统汽车、电子向高附加值领域迁移。新能源领域,光伏组件EL检测、锂电池极片瑕疵识别等场景对高速、高精度工业相机的需求激增——单条锂电池产线需配置超百台工业相机,2023年新能源赛道贡献了工业相机市场近30%的需求增量。半导体领域,随着国内晶圆厂扩产(如长江存储、中芯国际),前道光刻、封装测试环节对纳米级精度工业相机的需求迫切,国产设备厂商(如上海微电子)的本土化配套需求推动工业相机向高分辨率(1000万像素以上)、低噪声方向升级。此外,医疗影像(如手术机器人视觉)、航空航天(如复合材料缺陷检测)等新兴场景的拓展,进一步拓宽了工业相机的应用边界。
3、产业链协同效应强化
中国工业相机产业链已形成“上游核心器件+中游系统集成+下游场景落地”的完整闭环,协同效应显著提升。上游方面,光学镜头(如永新光学)、图像传感器(如思特威)、光源(如奥普特)等关键部件的国产化率超70%,成本较进口降低30%-50%;中游方面,头部企业通过“硬件+软件+算法”一体化解决方案(如海康机器人的“工业相机+深度学习平台”),大幅缩短客户部署周期;下游方面,3C、新能源、半导体等产业集群(如长三角、珠三角)的高度集中,推动工业相机厂商就近服务客户,实现“需求快速响应+定制化开发”的柔性供应链。产业链的成熟不仅降低了国产工业相机的价格门槛,更提升了其在全球市场的竞争力。