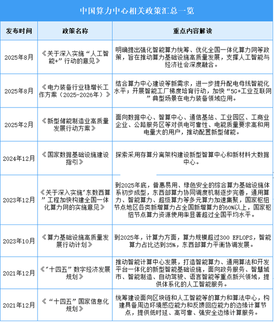
近年来,中国算力中心行业受到各级政府的高度重视和国家产业政策的重点支持。国家陆续出台了多项政策,鼓励算力中心行业发展与创新,《关于深入实施“人工智能+”行动的意见》《电力装备行业稳增长工作方案(2025-2026年)》《新型储能制造业高质量发展行动方案》等产业政策为算力中心行业的发展提供了明确、广阔的市场前景,为企业提供了良好的生产经营环境。具体情况列示如下:

近年来,中国算力中心行业受到各级政府的高度重视和国家产业政策的重点支持。国家陆续出台了多项政策,鼓励算力中心行业发展与创新,《关于深入实施“人工智能+”行动的意见》《电力装备行业稳增长工作方案(2025-2026年)》《新型储能制造业高质量发展行动方案》等产业政策为算力中心行业的发展提供了明确、广阔的市场前景,为企业提供了良好的生产经营环境。具体情况列示如下:
