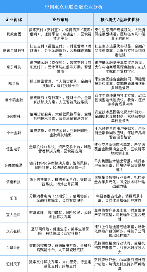
行业正加速向合规化、科技化与生态化转型,技术融合聚焦人工智能、区块链及大数据风控,监管政策推动业务规范与风险防控升级,龙头企业通过科技赋能与场景拓展构建核心竞争力。蚂蚁集团以支付生态与数字科技平台主导市场;腾讯金融科技借社交生态与全域金融服务巩固优势;京东科技依托供应链金融与数字化解决方案实现突。

行业正加速向合规化、科技化与生态化转型,技术融合聚焦人工智能、区块链及大数据风控,监管政策推动业务规范与风险防控升级,龙头企业通过科技赋能与场景拓展构建核心竞争力。蚂蚁集团以支付生态与数字科技平台主导市场;腾讯金融科技借社交生态与全域金融服务巩固优势;京东科技依托供应链金融与数字化解决方案实现突。
