柔性触觉传感器是利用柔性材料的物理特性,将外部的力学量转换为电学量,从而实现对触觉感知的传感器产品,具有高灵敏度、高柔韧性、响应速度快、延展性高甚至可以自由弯曲折叠等特点。
一、产业链
中国柔性触觉传感器产业链完善,上游原材料主要为柔性基底材料、敏感功能材料、电极材料、封装与粘合材料。其中,柔性基底材料包括PDMS、PET、PI、PLA;敏感功能材料包括碳纳米管、石墨烯、金属纳米材料、PVDF;电极材料包括金属材料、导电聚合物、金属纳米线、碳基材料;封装与粘合材料包括PDMS、硅胶、导电胶、非导电胶。中游为生产制造,柔性触觉传感器产品主要包括柔性压阻式触觉传感器、柔性压电式触觉传感器、柔性电容式触觉传感器、柔性光电式触觉传感器、柔性磁敏式触觉传感器、柔性超声式触觉传感器。下游为柔性触觉传感器应用领域,主要为机器人、可穿戴设备、智能座舱、医疗器械、航空航天、工业设备等。

二、上游分析
(一)PVDF
1.PVDF产能
近年来,中国PVDF产能逐步释放,供给扩张迅速。2024年产能达14.6万吨,占全球总产能的40%以上。2025年产能将达16.3万吨,2026年产能将增至17.9万吨。
2.PVDF企业布局情况
PVDF领域呈现“高端化+场景定制”双轨竞争态势,头部企业通过悬浮法工艺升级(如纯度99.99%+)主导锂电池、光伏等新能源市场,同时依托垂直整合产业链(R142b-VDF-PVDF)强化成本优势。国际巨头仍把控高端技术标准,而本土企业加速产能扩张与海外布局,未来竞争焦点将集中在固态电池适配性、半导体级纯度突破及绿色生产工艺迭代。

(二)石墨烯
1.石墨烯市场规模
随着石墨烯材料制备及应用技术的不断成熟,叠加下游消费电子、新能源、涂料等产业快速增长,中国石墨烯市场规模不断扩大。2024年中国石墨烯市场规模达到约411亿元。2025年中国石墨烯市场规模将达到460亿元,2026年市场规模将增至492亿元。
2.石墨烯市场结构
目前中国石墨烯材料市场主要以石墨烯粉体为主,石墨烯粉体占整体市场的90.7%,石墨烯薄膜占比达9.3%。
3.石墨烯企业潜力排名
石墨烯行业整体受益于新能源电池、柔性电子及军工材料需求爆发,技术聚焦低成本量产、高性能复合与国产替代突破;政策驱动下绿色应用与标准化加速落地,但需应对高端制备设备依赖、国际专利壁垒及下游商业化周期长等挑战,未来三年创新方向将集中于上游制备降本、跨场景技术融合及循环经济模式构建。
(三)PET
1.PET基膜产能
PET基膜是光伏行业上游的重要原材料之一,近年来,我国PET基膜产能进入快速发展阶段,近年来我国PET基膜产能平稳增长,2024年产能达到64.5万吨。2025年中国PET基膜产能将达66.3万吨,2026年将达到68.1万吨。
2.PET重点企业
中国是全球最大的PET生产国和消费国,产业链完整,企业竞争力强,重点企业包括华润材料、海南逸盛石化有限公司、恒力石化、恒逸石化、江苏兴业塑化有限公司、三房巷、桐昆股份、万凯新材、新凤鸣、荣盛石化等。
三、中游分析
(一)柔性触觉传感器市场规模
近年来,全球柔性触觉传感器市场规模近年来呈现快速增长趋势。2022年全球柔性触觉传感器市场规模15.34亿美元,2024年增至22.18亿美元。2025年全球柔性触觉传感器市场规模将达26.46亿美元,2029年全球柔性触觉传感器市场规模将达到53.22亿美元。
(二)机器人触觉传感器市场空间
目前全球机器人触觉传感器赛道仍处于发展初期,而国内在该领域的技术实力已领先国际。2024年全球机器人触觉传感器市场规模2.5亿美元。未来,精细触觉操控需求将在更多场景延伸,预计2025年全球机器人触觉传感器市场规模将达2.9亿美元,2028年市场规模将达4.3亿美元。
(三)柔性触觉传感器竞争格局
柔性触觉传感器技术仍由国外企业领先,市场以国外厂商为主,全球前五大厂商占有大约57.1%的市场份额。
(四)柔性触觉传感器企业市场格局
中国柔性触觉传感器市场已形成层次分明、协同演进的立体格局:以汉威科技、奥迪威、申昊科技为代表的上市公司/产业龙头,凭借其资本实力、规模化的生产与成熟的渠道体系,扮演着产业整合与市场引领的角色;以钛深科技、帕西尼感知、墨现科技为代表的创新技术型企业,则依托前沿技术、灵活机制和深厚的科研背景,专注于高性能与颠覆性创新,不断突破技术上限;而诸如力感科技、纬钛科技、千觉机器人等细分场景初创企业,则深扎特定应用领域,凭借对行业需求的深刻理解和高度定制化的解决方案,在垂直场景中构建起差异化优势。
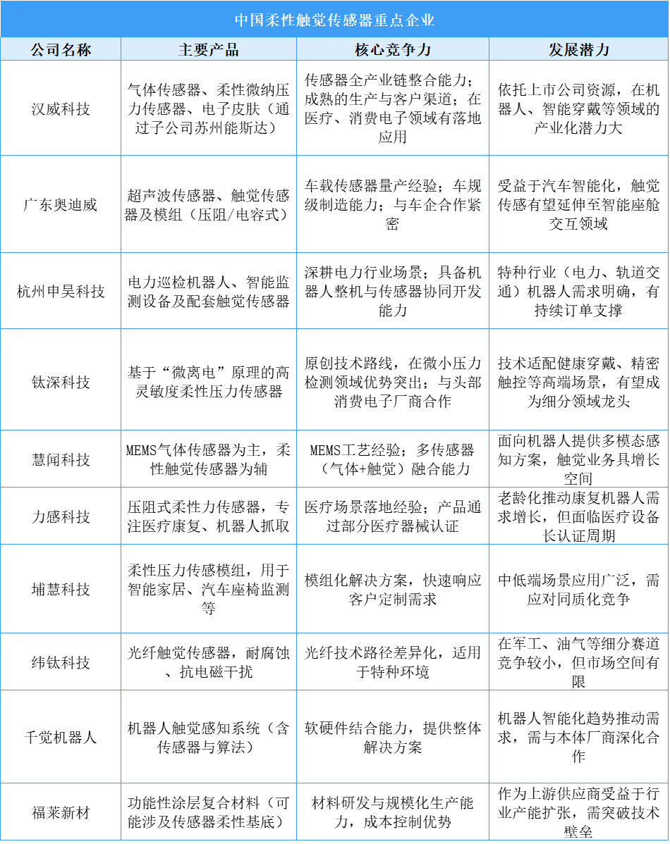
(五)柔性触觉传感器重点企业
柔性触觉传感器领域涌现了大量优秀企业,包括中国汉威科技、墨现科技、慧闻科技、力感科技、埔慧科技、纬钛科技、申昊科技、钛深科技、帕西尼感知科技等。
四、下游分析
(一)人形机器人
1.人形机器人销量
中国人形机器人市场目前仍处于发展初期,受限于技术成熟度、高成本及应用场景的探索,实际销量规模较小。2024年中国人形机器人销量0.24万台。随着技术进步和政策支持,呈现快速增长的潜力,预计2025年中国人形机器人销量将达0.73万台,2030年销量将增至16.25万台。
2.人形机器人市场规模
得益于政策支持、产业链完善以及企业创新能力的提升,中国人形机器人市场表现出强劲增长势头。2024中国人形机器人市场规模达到约12.54亿元,约占全球市场的一半。2025年中国人形机器人市场规模将达到23.98亿元,2030年将达到254.04亿元。
(二)可穿戴设备
1.腕戴设备
中国腕戴设备的出货量近年来呈现波动增长态势。2024年中国腕戴设备出货量为6116万台,同比增长19.3%。2025年中国腕戴设备出货量将超7500万台,2026年中国腕戴市场出货量将达7958万台,同比增长5.1%。
2.智能眼镜
中国智能眼镜市场正处于高速增长初期,出货量基数尚小但增速迅猛。2024年中国智能眼镜出货量131.5万台, 2025年中国智能眼镜出货量253.7万台,2026年出货量将超450万台。
3.VR/AR设备
在宏观经济及消费购买力波动等不确定性因素的影响下,中国VR/AR市场持续疲软,出货量小幅波动。2024全年中国VR/AR市场出货约53.5万台,同比下滑26.3%。受到产品技术革新、AI加成以及新厂商入局的大力拉动,中国VR/AR市场将迎来回暖。2025年中国VR/AR市场出货量将超66万台,2026年中国AR/VR设备出货量将达107.3万台,同比增长62.1%。
4.耳机
中国TWS耳机市场已从“野蛮生长”进入“精耕细作”阶段,短期看,出货量将维持低速增长。2024年中国TWS耳机出货7235万台,同比增长5.6%。2025年中国TWS耳机出货量将达7662万台,2026年出货量将超7900万台。
(三)智能座舱
随着国内人工智能、5G通信、物联网等技术的融合应用,中国智能座舱市场均展现出巨大潜力。2024年中国乘用车智能座舱解决方案市场规模达到1290亿元,较上年增长22.27%。2025年中国乘用车智能座舱解决方案市场规模将达到1564亿元,2026年市场规模将超1800亿元。