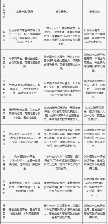
2025年中国汽车云行业重点企业分别为华为云、阿里云、百度智能云、腾讯云、车凌科技、东软睿驰、四维图新、德赛西威、中科创达、毫末智行。
华为云凭借“车+云+5G”端到端能力和全栈解决方案位居榜首;阿里云依托云计算与生态整合稳居市场前列;百度智能云以AI与自动驾驶深度融合见长。腾讯云聚焦生态连接与C端体验,车凌科技深耕车云协同与数据运营,东软睿驰主导汽车基础软件领域。四维图新在高精度地图与芯片领域占据关键地位,德赛西威和中科创达分别凭借软硬件整合能力与操作系统技术领跑细分市场,毫末智行则专注于自动驾驶数据智能。
2025年中国汽车云行业重点企业排行榜
