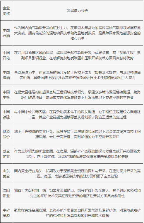
整体而言,深地经济是技术、资本与战略需求共同驱动的新兴前沿领域,企业竞争力建立在极端环境下的工程实现能力、核心装备的自主可控性以及全生命周期的成本与安全管理水平之上,未来发展轨迹将紧密跟随深层能源资源勘探的重大发现、超大城市地下空间规划的落地以及前沿深地实验室等国家重大科技基础设施的建设步伐,能够整合技术、资本并深度参与国家重大工程的企业将获得定义行业标准的先机,从而在这一片象征着未来资源与空间蓝海的领域建立起难以撼动的护城河。
2025年中国深地经济企业发展潜力分析

整体而言,深地经济是技术、资本与战略需求共同驱动的新兴前沿领域,企业竞争力建立在极端环境下的工程实现能力、核心装备的自主可控性以及全生命周期的成本与安全管理水平之上,未来发展轨迹将紧密跟随深层能源资源勘探的重大发现、超大城市地下空间规划的落地以及前沿深地实验室等国家重大科技基础设施的建设步伐,能够整合技术、资本并深度参与国家重大工程的企业将获得定义行业标准的先机,从而在这一片象征着未来资源与空间蓝海的领域建立起难以撼动的护城河。
2025年中国深地经济企业发展潜力分析
