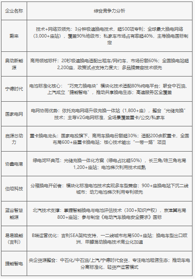
新能源汽车换电行业作为快速补能的核心解决方案,正加速商业化落地,2025年市场规模预计突破千亿元,政策支持(如国家发改委“换电试点城市”扩容)与技术迭代(如宁德时代“巧克力换电块”标准化电池)推动行业渗透率提升。竞争格局呈现头部集中化:蔚来以3,000+座换电站领跑私家车市场,主导技术标准与网络覆盖;宁德时代依托“巧克力换电块”技术推动电池标准化,适配80%车型并覆盖高速服务区;奥动新能源深耕出租车/网约车领域,以2,200+座站和20秒极速换电占据商用市场60%份额;国家电网整合“光储充换”技术升级1,800+座充换一体站;启源芯动力则专注重卡换电,布局600+座站适配200余款车型。行业核心挑战在于标准化不足与重资产投入,但商用车经济性(重卡年省6万元)和乘用车效率(3分钟换电)驱动长期增长。
2025年中国新能源汽车换电企业综合竞争力分析
