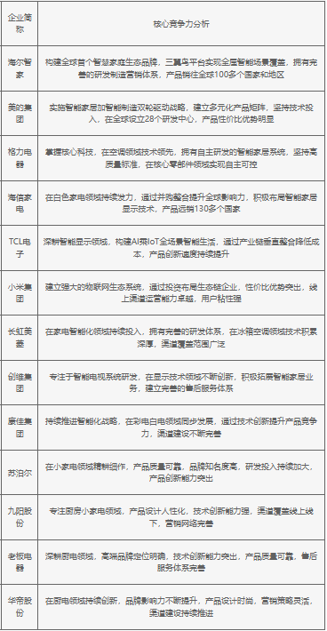
中国智能家电产业已形成多元化竞争格局,头部企业通过技术创新生态构建和全球化布局构建核心竞争力,产业链不断完善,从单品智能向全屋智能发展,在消费升级和技术进步驱动下,行业以用户体验提升和场景化解决方案为发展方向,通过持续创新和成本控制提升市场竞争力,推动产业向高质量发展迈进。
2025年中国智能家电企业核心竞争力分析

中国智能家电产业已形成多元化竞争格局,头部企业通过技术创新生态构建和全球化布局构建核心竞争力,产业链不断完善,从单品智能向全屋智能发展,在消费升级和技术进步驱动下,行业以用户体验提升和场景化解决方案为发展方向,通过持续创新和成本控制提升市场竞争力,推动产业向高质量发展迈进。
2025年中国智能家电企业核心竞争力分析
