诺拓咨询

2025年中国通用大模型行业重点公司分析

发布日期: 12/5/2025


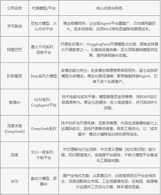
  中国通用大模型行业已从早期的“百模大战”进入深度竞争阶段,以字节、阿里、阶跃星辰、智谱AIDeepSeek为代表的“新五强”格局正在形成,行业竞争焦点已从单纯的技术性能比拼,转向技术、商业落地、开源生态与国产算力的综合较量。

图片