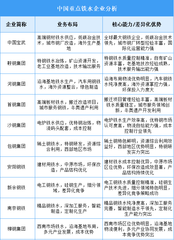
行业正经历从规模化生产向绿色化、智能化炼铁技术转型,技术竞争聚焦高炉长寿、低碳冶金及能源高效利用,产业链从铁水冶炼向高端钢材、资源综合利用延伸。中国宝武以绿色低碳冶金技术主导市场;鞍钢集团借传统炼铁优势巩固行业地位;河钢集团依托区位资源实现差异化发展。

行业正经历从规模化生产向绿色化、智能化炼铁技术转型,技术竞争聚焦高炉长寿、低碳冶金及能源高效利用,产业链从铁水冶炼向高端钢材、资源综合利用延伸。中国宝武以绿色低碳冶金技术主导市场;鞍钢集团借传统炼铁优势巩固行业地位;河钢集团依托区位资源实现差异化发展。
