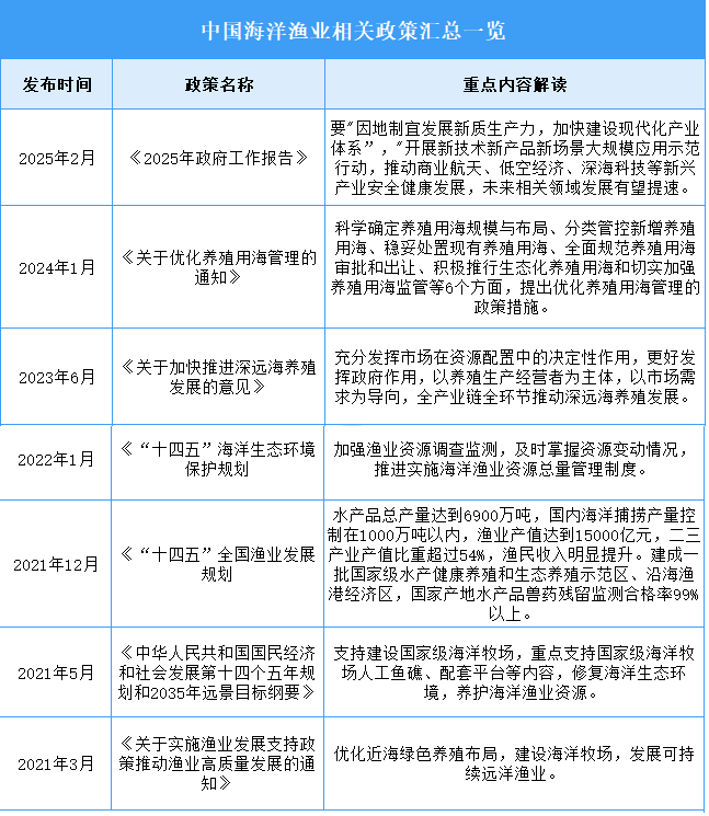
海洋渔业是一个综合性的生产事业,涵盖了捕捞、养殖、加工、物流和销售等多个环节。近年来,海洋渔业受到国家政府大力支持,《关于优化养殖用海管理的通知》《关于加快推进深远海养殖发展的意见》《扩大内需战略规划纲要(2022-2035年)》等政策的发布为海洋渔业的可持续发展提供了有力保障。

海洋渔业是一个综合性的生产事业,涵盖了捕捞、养殖、加工、物流和销售等多个环节。近年来,海洋渔业受到国家政府大力支持,《关于优化养殖用海管理的通知》《关于加快推进深远海养殖发展的意见》《扩大内需战略规划纲要(2022-2035年)》等政策的发布为海洋渔业的可持续发展提供了有力保障。
