光伏电池是光伏发电的核心部件,其技术路线和工艺水平直接影响光伏组件的发电效率和使用寿命。全球光伏市场的基本面依然稳健,需求增长动力依旧强劲,有望带动光伏电池市场稳定发展。
一、产业链
光伏电池产业链上游为原材料及设备,原材料包括光伏硅片、光伏银浆、光伏胶膜、钙钛矿、砷化镓、碲化镉、TCO玻璃等,设备包括涂布机、刻蚀机、薄膜沉积设备、自动分选机、快速烧结炉、PECVD、清洗机等;中游为光伏电池,可分为PERC电池、TOPCon电池、HJT/HIT电池、钙钛矿电池、BC电池;下游通过光伏组件,应用于光伏电站、光伏供热、光伏建筑一体化、光伏交通等。
二、上游分析
1.光伏硅片
(1)产量
中国硅片产能、产量增速均呈现放缓态势。2024年中国硅片产能约1348.8GW,产量约776GW。2025年上半年硅片产量316.0GW,同比下降21.4%。2025年中国硅片产量将达799GW。
(2)竞争格局
从竞争格局来看,2024年全球生产规模前十的硅片企业总产能达到1103.6GW,约占全球总产能的79.1%。全球前十硅片企业总产量达到634.7GW,产量合计占比全球79.0%。从生产布局看,2024年底中国大陆企业的硅片产能达1348.8GW,占全球总产能的96.7%,占据绝对领先地位。
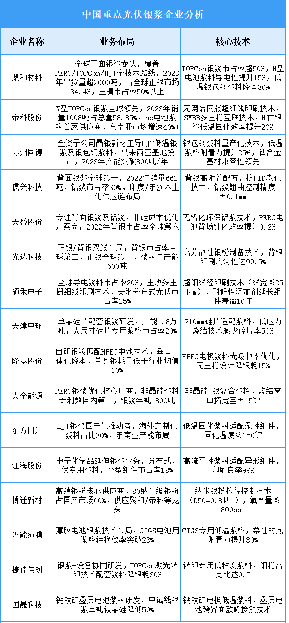
2.光伏银浆
行业呈现“N型技术迭代+国产替代深化”双主线,TOPCon/HJT浆料需求年增速超30%,低温银包铜技术推动银耗量降至100mg/片以下。技术竞争聚焦纳米银粉分散(粒径控制±0.1μm)、低温固化(≤150℃)及转印工艺适配等方向,环保政策驱动无铅化浆料渗透率突破60%。上游银粉进口依赖度仍达45%,地缘政治与银价波动导致毛利率承压(普遍<15%),未来需突破钙钛矿叠层电极、铜电镀替代等关键技术瓶颈。
3.光伏胶膜
(1)需求量
随着双面组件、大尺寸组件的进一步应用和组件功率的不断提升,平均每GW组件所消耗的封装胶膜用量较上一年有所下降,2024年我国组件产量约627.5GW,我国封装胶膜的需求市场规模约56.475亿平方米。2025年中国光伏胶膜需求量将超过60亿平方米。
(2)竞争格局
2024年,光伏胶膜市场中福斯特销量位居榜首,达28.1亿平米,排名第一。斯威克依旧位列第二,销量达6.55亿平米。百佳年代跃居第三,销量约为6亿平米。
4.刻蚀机
(1)市场规模
刻蚀机主要用来制造半导体器件、光伏电池及其他微机械等。近年来,全球刻蚀机市场规模呈增长趋势。2023年全球刻蚀机市场规模约为148.2亿美元,同比增长5.93%,2024年市场规模约为156.5亿美元。2025年全球刻蚀机市场规模将达164.8亿美元。
(2)重点企业分析
刻蚀机行业的竞争格局呈现出高度集中且竞争激烈的态势。全球范围内,以LAMResearch、AMAT和TEL为代表的国际巨头占据了市场的主导地位,它们凭借先进的技术、丰富的产品线和广泛的客户群体,在全球刻蚀机市场中占据了大部分份额。中微公司和北方华创等本土企业凭借自主研发和创新能力,逐渐在刻蚀机领域崭露头角,成为国内刻蚀机行业的领军企业。具体如图所示:

三、中游分析
1.产能
中国是全球光伏电池片的“制造中心”,产能占全球比重长期超90%。2024年中国光伏电池片产能达到1302.6GW,已经达到历史顶峰,但受到多种因素影响,行业投资热情明显降温,行业开始进入深度调整期。2025年中国光伏电池片产能将小幅下降至1282.2GW。
2.产量
中国光伏电池片龙头企业凭借着晶硅技术及成本控制方面的优势,低成本先进产能持续释放。2024年中国光伏电池片产量695.2GW,同比增长17.5%。随着光伏电池片落后产能退出,光伏电池产量增幅将放缓,预计2025年中国光伏电池片产量将达715.0GW。
3.出货量
受用电需求持续增长、光伏发电性价比提升及技术进步的推动,光伏电池片出货量近年来大幅增长。2024年中国光伏电池出货量达563.2GW,同比增长12.2%,增速相较过去有所下降,占全球的93%。2025年中国光伏电池片出货量将达645.4GW。
4.钙钛矿电池
钙钛矿太阳能电池技术正从实验室研发快步走向商业化。随着GW级产线的陆续投运、制备工艺的不断成熟和产业链的日益完善,其成本优势和性能潜力有望进一步释放。2024年中国钙钛矿电池新增产能约2GW。2025年中国钙钛矿电池新增产能将达4GW,2030年将达161GW。
5.BC电池
BC电池行业呈现“技术融合+场景分化”特征,企业通过激光工艺革新(皮秒精度设备)、金属化方案迭代(无银化/电镀铜)及叠层技术突破(钙钛矿复合)构建壁垒。关键技术聚焦分布式场景适配性提升(如BIPV透光率调节)、生产成本控制(设备投资降低30%)及设备精度突破。市场驱动下,海外高端溢价(欧洲溢价超0.39元/W)与国内集中式电站双面率优化成为核心增长极。

6.企业潜力排行
通威股份凭借硅料与电池片的垂直一体化优势稳居龙头,而爱旭股份、英发睿能等专业电池厂商则通过深耕ABC、TOPCon等N型技术路线,以领先量产效率抢占高端市场。行业已全面从P型转向N型技术,TOPCon产能预计占据全球总产能的83%,BC背接触及HJT异质结成为差异化竞争焦点。
7.相关上市企业分析
目前,光伏电池相关上市企业主要分布在江苏省,共20家。浙江省有6家,排名第二。广东省和上海市均为4家,并列第三。
四、下游分析
1.光伏组件
中国是全球最大的光伏组件市场,我国光伏组件产能规模进一步扩大。2024年中国光伏组件产能达1156.5GW,同比分别增长25.7%。2025年中国光伏组件产能将达到1445.6GW。
2.光伏装机
我国以光伏发电为代表的新能源发展成效显著,装机规模稳居全球首位,发电量占比稳步提升,成本快速下降,已基本进入平价无补贴发展的新阶段,行业未来发展空间广阔。2024年,全国光伏新增装机2.78亿千瓦,同比增长28%。2025年上半年,全国光伏新增并网2.12亿千瓦。