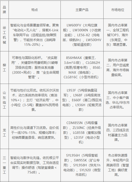
2025年中国最受消费者喜爱的十大装载机品牌分别为:徐工机械、柳工、山东临工、龙工、三一重工、厦工、山推股份、雷沃工程机械、卡特彼勒、中联重科。
徐工机械凭借智能化与电动化创新位居榜首;柳工以卓越的可靠性和国际化服务紧随其后;山东临工、龙工则以高性价比占据主流市场。三一重工通过数字化技术快速崛起,厦工、山推分别深耕细分场景与大型工程配套,雷沃在农业基建跨界领域表现突出,而卡特彼勒稳守高端市场,中联重科则聚焦绿色施工解决方案。
2025年中国最受消费者喜爱的重点装载机品牌分析

2025年中国最受消费者喜爱的十大装载机品牌分别为:徐工机械、柳工、山东临工、龙工、三一重工、厦工、山推股份、雷沃工程机械、卡特彼勒、中联重科。
徐工机械凭借智能化与电动化创新位居榜首;柳工以卓越的可靠性和国际化服务紧随其后;山东临工、龙工则以高性价比占据主流市场。三一重工通过数字化技术快速崛起,厦工、山推分别深耕细分场景与大型工程配套,雷沃在农业基建跨界领域表现突出,而卡特彼勒稳守高端市场,中联重科则聚焦绿色施工解决方案。
2025年中国最受消费者喜爱的重点装载机品牌分析
