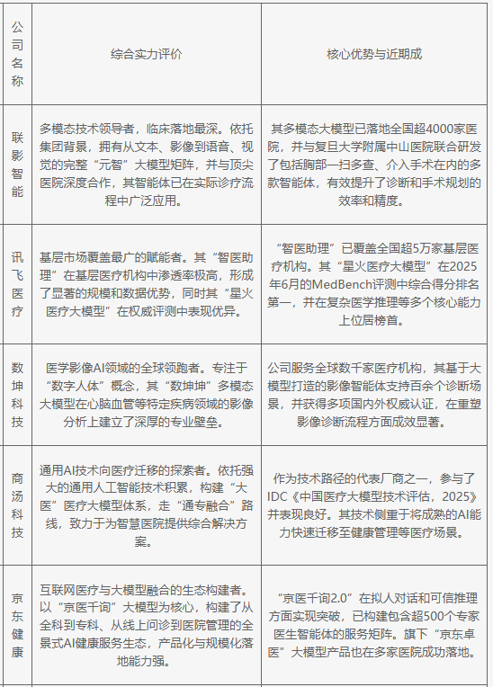
中国医疗大模型行业已形成以技术深度、应用广度与生态模式为分野的多层次竞争格局。其中,联影智能凭借覆盖五大模态的“元智”大模型矩阵和落地超4000家医院的智能体,在临床深度与多模态技术上领先;讯飞医疗则以服务超5万家基层机构的“智医助理”,构筑了显著的规模壁垒。与此同时,数坤科技在心脑血管影像等垂直领域建立专科优势,商汤科技与京东健康分别从通用AI底座和互联网医疗生态切入,而卫宁健康等传统医疗IT厂商正将大模型能力深度融入医院核心系统。当前,行业竞争焦点已从基础模型能力,转向能执行复杂临床任务的“医疗智能体”的实战应用与商业化落地,不同技术路径的公司共同驱动产业向纵深演进。
