无人机,作为低空经济的核心载体,正引领全球范围内的产业变革。近年来,中国无人机产业已在政策、技术、市场的多重驱动下,形成了从消费级到工业级完整产业生态,展现出巨大的经济价值与广阔的应用前景。
一、无人机行业概况
无人机是利用无线电遥控或自主程序控制的不载人飞行器,广泛应用于军事、民用及消费级领域,已成为低空经济的核心支柱。无人机产业链上游为无人机设计研发及原材料供应,原材料主要包括镁铝合金、钛合金、钢材、复合材料等;中游为无人机系统及无人机整机组装,包括军用无人机和民用无人机,民用无人机又包括消费级无人机和工业级无人机;下游为应用领域,包括地理测绘、农林植保、安防监控、电力巡检、应急救援、物流配送、影视航拍等。
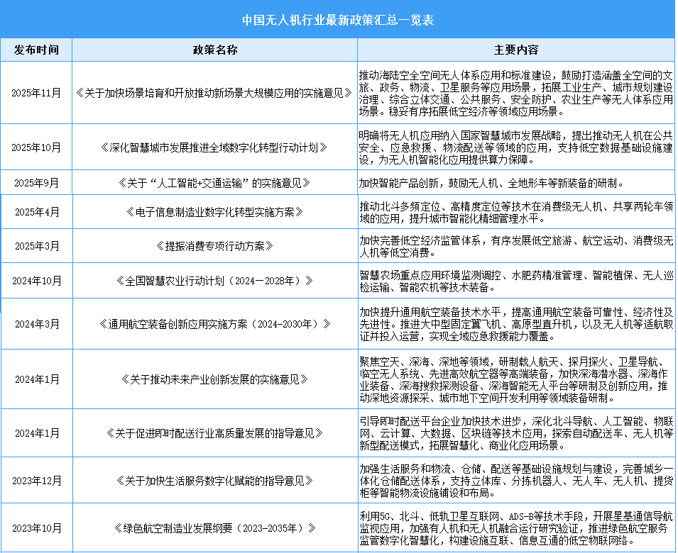
二、无人机行业发展政策
我国政府高度重视无人机行业发展,通过一系列政策支持其创新与应用。例如,《无人驾驶航空器飞行管理暂行条例》明确了无人机分类管理规则,规范了设计生产、飞行活动等环节,《通用航空装备创新应用实施方案(2024-2030年)》提出到2030年建立以高端化、智能化、绿色化为特征的通用航空产业发展新模式,推动无人机在物流配送、应急救援等领域广泛应用,《关于深入实施“人工智能+”行动的意见》将无人机列为人工智能与产业融合的重点领域,支持其在农业、物流、应急等场景的应用创新。

三、无人机行业发展现状
1.全球军用无人机市场
21世纪以来,无人机作战逐步成为现代战争、局部冲突的新作战方式和主要力量,军用无人机装备在世界范围内迅速扩散,已成为武器装备重点采购方向。2024年全球军用无人机市场规模达到约122.03亿美元,较上年增长0.65%。2025年全球军用无人机市场规模将达到135.43亿美元。
2.全球民用无人机市场
民用无人机指非军事用途、由遥控或自主程序控制的不载人飞行器,分为消费级和工业级两大类。全球民用无人机市场正处于高速增长期,市场规模不断扩大。全球民用无人机市场规模从2020年的961.20亿元增长至2024年的1938.33亿元,年均复合增长率达19.17%。2025年全球民用无人机市场规模将达到2202.04亿元。
3.中国民用无人机市场
近年来,得益于技术进步、政策支持和应用场景的不断拓展,中国成为全球最大民用无人机市场之一。中国民用无人机市场规模从2020年的587.90亿元增长至2024年的1108.49亿元,年均复合增长率达17.18%。2025年中国民用无人机市场规模将达到1277.86亿元。
4.中国工业级无人机市场
工业级无人机已成为低空经济的核心支柱,推动社会运行效率提升与公共安全保障,是农业、物流、应急等领域新质生产力的重要载体。2020-2024年中国工业级无人机市场规模从253.3亿元增长至650.68亿元,年均复合增长率达26.60%。2025年中国工业级无人机市场规模将达到775.66亿元。
5.中国消费级无人机市场
消费级无人机以航拍娱乐为核心,满足大众个性化需求。2020-2024年中国消费级无人机市场规模从334.60亿元增长至457.81亿元,年均复合增长率达8.15%。2025年中国消费级无人机市场规模将达到502.20亿元。
6.全行业无人机注册量
近年来中国无人机注册数量快速增加,截至2024年底,全行业注册无人机共217.7万架,较2023年增长71.8%。2025年中国全行业无人机注册量将超过300万架。
7.无人机行业重点企业布局
中国无人机行业已形成以大疆创新为全球消费级与工业级龙头,极飞科技深耕智慧农业,纵横股份等专注工业级垂直起降无人机,中无人机、航天彩虹主导军用高端察打一体市场,并涌现出以亿航智能为代表的城市空中交通载人无人机新势力的多元化产业格局,覆盖了从民用、工业到防务的完整生态体系。

四、无人机行业重点企业
1.航天彩虹
航天彩虹无人机股份有限公司无人机产品体系完善,中高空长航时系列产品竞争优势显著。公司深耕无人机领域20多年,依托于控股股东航天气动院在空气动力领域的技术优势,目前形成“高、中、低”空相结合,“远、中、近”程相衔接的无人机产品体系,研制出以彩虹-3、彩虹-4、彩虹-5等为代表的一系列中高空固定翼长航时优秀无人机产品,成为目前国内军用无人机产品型谱最全的公司。
2025年前三季度,航天彩虹营业收入为15.23亿元,同比增长18.02%,归母净利润为606.20万元,同比下降1.67%。上半年,公司无人机及相关产品收入3.048亿元,占比37.59%
2.中无人机
中航(成都)无人机系统股份有限公司主要从事无人机系统的场景研究、市场开发、产品研发、生产制造、售后保障、运营服务,致力于为客户提供一体化解决方案。公司汇聚了无人机产业的优质资源,持续加强航空技术前沿探索能力、复杂航空系统集成开发能力、高效供应链整合能力、一体化综合保障能力的建设,培育高端航空装备主集成商的技术优势和引领能力。
2025年前三季度,中无人机营业收入为15.48亿元,同比增长319.01%,归母净利润为3383.98万元,同比增长140.89%。上半年,公司无人机系统产品及服务收入4.387亿元,占比100.00%。
3.纵横股份
成都纵横自动化技术股份有限公司专注于工业无人机相关产品的研发、生产、销售及服务,致力于为客户提供智能化、平台化、工具化的工业无人机系统,是国内工业无人机领域规模领先、最具市场竞争力的企业之一。通过多年积累,公司在智能控制、飞行器平台设计及制造、云平台等领域形成了核心技术优势,是国内极少数能系统运用飞行器专业设计体系的企业,整体技术水平处于国内领先水平,部分产品和技术达到国际先进水平。
2025年前三季度,纵横股份营业收入为3.22亿元,同比增长57.01%,归母净利润亏损1981.16万元,同比增长62.93%。上半年,公司无人机系统收入9288万元,占比68.97%,无人机服务收入1844万元,占比13.69%,无人机配件收入1104万元,占比8.20%。
4.大疆创新
深圳市大疆创新科技有限公司(DJI)成立于2006年,总部位于深圳。经过十余年发展,它已从最初的无人机系统拓展出多元化产品体系,在无人机、手持影像系统等领域成为全球领先的品牌,其产品和服务遍布全球100多个国家与地区。大疆创新是消费级无人机市场的绝对领导者,国内消费级市场占比超过90%,全球市场份额长期维持在70%-85%之间。在工业级领域,大疆同样表现强势,农业、测绘、安防等领域的市场占有率超过50%。
5.极飞科技
极飞科技成立于2007年,是一家专注于智慧农业领域的科技公司。公司通过研发农业无人机、无人车、农机自驾仪等智能设备,构建了覆盖耕、种、管、收全流程的无人化农业生产系统。其产品和服务已覆盖全球70多个国家和地区。极飞科技致力于用机器人、人工智能和新能源技术赋能农业,推动农业向精准化、数字化和可持续发展转型,帮助农业生产者实现以更少投入获得更高产出的目标。
五、无人机行业发展前景
1.政策引导与制度保障
国家层面将低空经济和无人机产业纳入战略性新兴产业,通过顶层设计明确了发展路径。地方政府也积极跟进,例如深圳通过专项立法促进低空经济产业,南宁市则对无人机生产制造企业落户、基础设施建设及航线运营提供高额资金奖励。这些政策共同为空域管理改革、基础设施建设和技术研发提供了坚实的制度保障。例如,民航局上线的国家民用无人驾驶航空器综合管理平台,实现了空域划分、飞行计划秒级审批的智能化管理,为行业规范发展奠定了基础。
2.技术创新与产业突破
无人机行业的核心驱动力来自于持续的技术创新。在硬件方面,高比能电池将能量密度提升至400瓦时/公斤,显著延长了续航时间并拓宽了应用场景。在智能化领域,人工智能与无人机深度融合,实现了自主航线规划和实时避障。同时,北斗卫星导航系统提供厘米级定位,5G-A通信网络保障了毫秒级的数据传输,这些技术共同构建了无人机稳定运行的支撑环境。此外,飞控系统等核心零部件的国产化进程也在加速,降低了产业链对外的依存度。
3.应用拓展与市场需求
旺盛且多元的市场需求是牵引无人机产业发展的关键力量。在物流领域,深圳在2024年新开通了94条无人机物流航线,全年载货飞行达77.6万架次,证明了低空物流的商业化可行性。在农林植保、电力巡检、安防巡查等公共服务领域,无人机凭借其高效率优势,正实现对传统人工作业的替代。更有前瞻性的探索出现在载人交通领域,eVTOL(电动垂直起降飞行器)已在国内多个城市开展试点运营,开启了城市空中交通的新纪元,据预测到2035年,中国低空经济的市场规模有望达到3.5万亿元。