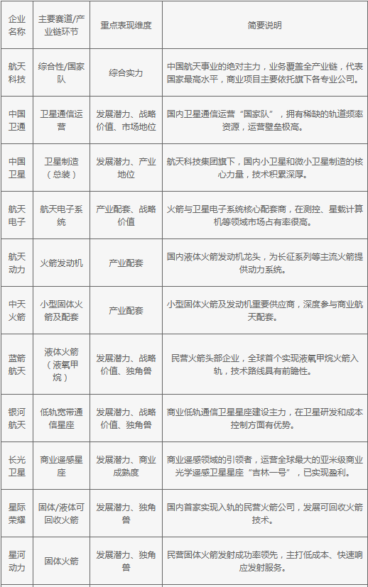
中国商业航天已形成清晰的产业格局:以中国航天科技、科工集团及其旗下公司(如中国卫通、中国卫星)为“国家队”基石,掌握核心资源与总体能力;以蓝箭航天(火箭)、银河航天(通信星座)、长光卫星(遥感星座)等为代表的头部民营企业,在技术前沿性、资本关注度和商业成熟度上引领创新;同时,在火箭发射(如星际荣耀、星河动力)、卫星制造(如天仪研究院)、核心配套(如铖昌科技的芯片、航天电子的系统)等细分领域涌现出一批实力领先的“专精特新”企业,共同构成了覆盖火箭、卫星、地面设备及运营服务的完整产业链。

中国商业航天已形成清晰的产业格局:以中国航天科技、科工集团及其旗下公司(如中国卫通、中国卫星)为“国家队”基石,掌握核心资源与总体能力;以蓝箭航天(火箭)、银河航天(通信星座)、长光卫星(遥感星座)等为代表的头部民营企业,在技术前沿性、资本关注度和商业成熟度上引领创新;同时,在火箭发射(如星际荣耀、星河动力)、卫星制造(如天仪研究院)、核心配套(如铖昌科技的芯片、航天电子的系统)等细分领域涌现出一批实力领先的“专精特新”企业,共同构成了覆盖火箭、卫星、地面设备及运营服务的完整产业链。
