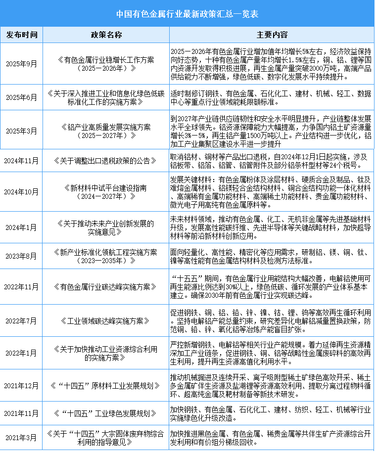
近年来,我国政府相关部门发布了《有色金属行业稳增长工作方案(2025—2026年)》《关于深入推进工业和信息化绿色低碳标准化工作的实施方案》《标准提升引领原材料工业优化升级行动方案(2025—2027年)》等一系列政策,围绕“反内卷、保增长、促转型”核心目标,严控产能、强化资源保障、发展循环经济及高端材料,推动产业绿色化、智能化升级。

近年来,我国政府相关部门发布了《有色金属行业稳增长工作方案(2025—2026年)》《关于深入推进工业和信息化绿色低碳标准化工作的实施方案》《标准提升引领原材料工业优化升级行动方案(2025—2027年)》等一系列政策,围绕“反内卷、保增长、促转型”核心目标,严控产能、强化资源保障、发展循环经济及高端材料,推动产业绿色化、智能化升级。
