AI大模型开发平台是连接底层大模型能力与行业应用落地的关键枢纽,通过提供低代码工具链、多模型调度引擎、RAG知识增强框架及安全合规支持,赋能开发者与企业快速构建、部署和管理智能应用,实现从模型训练到场景化落地的全流程闭环,推动AI技术从实验室走向千行百业。
一、AI大模型开发平台定义
当前AI大模型开发平台呈现“技术普惠化”与“垂直场景深耕”双轨演进趋势——低代码平台(如百度AppBuilder)通过可视化工具降低中小企业使用门槛,中级平台(如Dify)以API灵活性满足多数企业级需求,高级框架(如LangChain)则赋能开发者构建专业级智能体系统;未来竞争焦点在于行业Know-how封装能力(如医疗/金融专属工作流)与开源生态协同性(如HuggingFace模型库集成),推动平台从通用工具向“领域专家”转型。
二、AI大模型开发平台行业发展政策
近年来,中国AI大模型行业受到各级政府的高度重视和国家产业政策的重点支持。国家陆续出台了多项政策,鼓励AI大模型行业发展与创新,《人工智能生成合成内容标识办法》《中小企业数字化赋能专项行动方案(2025—2027年)》《信息化标准建设行动计划(2024—2027年)》等产业政策为AI大模型行业的发展提供了明确、广阔的市场前景,为企业提供了良好的生产经营环境。各项支持政策已推动AI大模型的广泛应用,预期会推动AI大模型市场。具体情况列示如下:

三、AI大模型开发平台行业发展现状
1.AI大模型开发平台市场规模
央国企采购平台开发办公助手提升生产力、非央国企行业企业利用平台支持营销与客服场景、互联网企业调用公有云API开发互娱应用,三大需求共同驱动AI大模型开放平台市场规模增长。2024年中国大模型开发平台市场规模达16.9亿元。2025年中国AI大模型市场规模将达到23.7亿元,2030年达到250亿元。
2.AI大模型备案情况
我国生成式人工智能产业蓬勃发展,产业规模和产品数量迅速增加,并逐渐融入人们的日常生活。截至2024年底,共有302款生成式人工智能服务在国家网信办完成备案,其中2024年新增备案238款。从来源地来看,北京市、上海市、广东省、浙江省、江苏省等省市通过备案的生成式人工智能服务数量排名领先,分别为105款、60款、32款、26款、20款。
3.AI大模型产品使用目的
生成式人工智能产品在普通用户群体中的主要应用场景包括:回答问题、日常办公、休闲娱乐、创作内容(包括文字、图片、音频、视频、代码)等。首先,利用生成式人工智能产品回答问题的用户最为广泛。62.2%的用户会对生成式人工智能产品进行提问。其次,约三分之一用户会将生成式人工智能产品作为自己的办公助手。以微软、金山办公为代表的办公软件企业已经将生成式人工智能融入到各自产品中,并以此作为新的业绩增长点。
4.AI大模型开发平台竞争格局
国内大模型平台市场由百度智能云、阿里云、商汤科技主导技术底座,电信AI整合运营商资源深耕政企场景,智谱AI与稀宇科技聚焦垂直领域突破,三类企业协同推动行业从模型竞赛向场景落地深化。
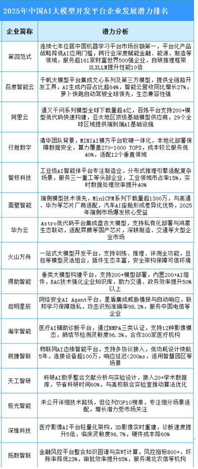
5.AI大模型开发平台潜力排行
当前AI大模型开发平台行业处于高速增长与技术迭代双轨并行阶段,平台化与低代码化趋势显著降低了开发门槛,使得AI应用得以快速普及。垂直行业的深度赋能已成为核心竞争力,在金融、制造、医疗等关键领域的落地案例效益日益凸显。随着数据隐私和安全需求增长,本地化部署解决方案迅速崛起,端侧模型凭借其低延迟和低成本优势正迎来爆发期。开源战略和生态系统构建加速了技术普及,但同质化竞争和高算力成本仍然是行业面临的主要挑战。未来增长动力将来自于行业专业知识的深度积累、国产化芯片的适配优化以及端云协同的创新模式,技术壁垒、客户粘性和全球化能力将成为决定企业长期竞争力的关键因素。

四、AI大模型开发平台行业重点企业
1.百度
百度智能云千帆AppBuilder是基于文心大模型搭建AI原生应用的工作台,包括RAG、Agent以及GBI等应用框架,提供一站式开发套件,可轻松获取Query改写、playground空应用等大模型组件,文字识别、文生图等多模态能力组件以及向量检索等基础组件。满足企业敏捷、高效地原生应用开发的需求,降低AI原生应用的开发门槛,赋能开发者快速实现应用搭建。
2.阿里云
阿里云AI大模型开发平台(百炼平台)定位为一站式企业级智能应用开发引擎,深度整合通义千问系列大模型及第三方模型(如DeepSeek、Llama),提供从模型选型、微调训练到应用部署的全链路工具链,支持开发者通过低代码界面5分钟内构建智能体(Agent)或工作流(Workflow),并依托RAG知识库增强与MCP协议无缝连接钉钉等生态,实现业务场景的快速智能化落地。
3.商汤科技
万象模型开发平台ModelStudio,是面向企业级模型开发与管理的一站式服务平台,具备模型管理、精调、推理、评测等全方位功能,提供百种日日新闭源和开源大模型,依托SenseCore万卡集群,创建推理服务即可实时调用,分钟级完成服务扩缩容,深度适配国产芯片,支持异构算力管理。
4.智谱AI
智谱大模型开放平台-新一代国产自主通用AI大模型开放平台,是国内大模型排名前列的大模型网站,研发了多款LLM模型,多模态视觉模型产品,致力于将AI产品技术与行业场景双轮驱动的中国先进的认知智能技术和千行百业应用相结合,构建开放共赢的AI大模型生态,推动国产认知智能技术赋能千行百业。
5.电信AI
天翼AI开放平台是中国电信于2025年4月21日推出的AI能力承载平台,由中国电信人工智能科技有限公司开发,定位为AI技术面向公众的窗口。该平台集成大模型互动体验、全栈AI产品方案、软件开发平台及行业解决方案四大核心模块,个人用户可调用星辰大模型的问答助手、文生图、多方言识别等功能,政府和企业用户可接入大模型开发平台、AI中台、数据中台等近30款核心产品。
平台构建大模型开发平台、AI中台、数据中台和星海PaaS平台四大系统,覆盖AI研发全生命周期,开放300余项场景化AI能力。其星辰大模型支持50种方言混合识别,实现5-10秒语音复刻音色相似度超90%,视觉大模型日均调用量超6亿次,参数模型实现十亿级到千亿级全尺寸覆盖,累计下载量逾4万次。通过数字人、智能验布机等解决方案及“云-边-端”一体化交付体系,降低AI应用门槛。
五、AI大模型开发平台行业发展前景
1.开源生态协同降低创新门槛
头部企业主导的开放平台显著优化技术扩散路径。通过开源基座模型(如昇腾MindSpore、阿里通义)共享核心模块,中小企业可基于预训练模型快速定制垂直场景解决方案;开源社区构建“插件工具链+行业知识库”生态,实现医疗、工业等领域专业知识的低成本迁移。协同机制推动形成“需求定义技术-技术反哺生态”的良性循环,破解中小开发者算力与数据资源瓶颈。
2.垂直场景深耕激活产业价值
行业大模型(MaaS模式)通过绑定产业痛点释放生产力革新潜能。工业领域融合工艺参数与设备数据构建预测性维护模型,实现故障识别与排产优化闭环;医疗领域整合多模态诊疗知识库,辅助医生完成影像分析与个性化治疗方案生成;金融领域结合风控图谱动态更新反欺诈策略。场景驱动推动大模型从通用能力输出转向“专业化知识引擎”,解决传统AI应用碎片化问题。
3.软硬协同突破部署瓶颈
本地化部署与算力优化技术重构产业落地路径,通过模型剪枝量化、芯片级定制(如6nm专用NPU),实现大模型在边缘设备的高效运行;液冷算力中心与绿电协同降低训练能耗90%以上。软硬协同使开发平台支持离线语音转写、实时工业控制等低延迟场景,为涉密领域及网络受限环境提供“安全可控+高效可用”的底层支撑。