硅钢是一种含硅量为0.5%~4.5%的极低碳硅铁合金材料,硅钢具有导磁率高、矫顽力低、电阻系数大等特性。目前,我国硅钢产业链已建立起较为完备的体系,全流程生产能力得到大幅提升。
一、产业链
硅钢产业链上游为原材料,包括铁矿石、工业硅、碳质还原剂、合成金属等;中游为硅钢,可分为取向硅钢和无取向硅钢;下游应用于变压器、大型机电、小型机电、家用电器、新能源汽车等领域。
硅钢产业链以上游高纯原料(铁矿石Fe≥62%、工业硅Si≥98.5%)为基石,中游工艺分化形成取向硅钢(Hi-B钢铁损≤0.85W/kg,支撑超高压变压器能效)与无取向硅钢(50W600铁损≤2.8W/kg,驱动新能源车电机升级)两大核心品类;下游深度赋能电力设备(变压器空载损耗降30%)、工业电机(IE4效率标准)、家电(0.35mm薄带降噪)及新能源车(高频铁损≤40W/kg适配16,000rpm高速电机)四大领域。未来发展聚焦薄规格化(0.20mm厚度硅钢量产)、织构控制(高斯织构占比>90%)及涂层技术(自粘结涂层张力>8MPa),亟需突破低铁损极限(P₁.₇≤0.70W/kg)、非晶合金替代挑战(成本差距<20%)及绿色制造(氢气还原替代焦炭),以响应全球电机能效升级(IE5普及率>50%)与“双碳”目标驱动的高端需求。
二、上游分析
1.铁矿石
(1)产量
2024年为近年来铁矿石原矿产量最高的一年,产量达104193.5万吨,同比增长1.2%。2025年上半年,中国铁矿石原矿产量达50859.8万吨,同比下降9.1%。
(2)重点企业分析
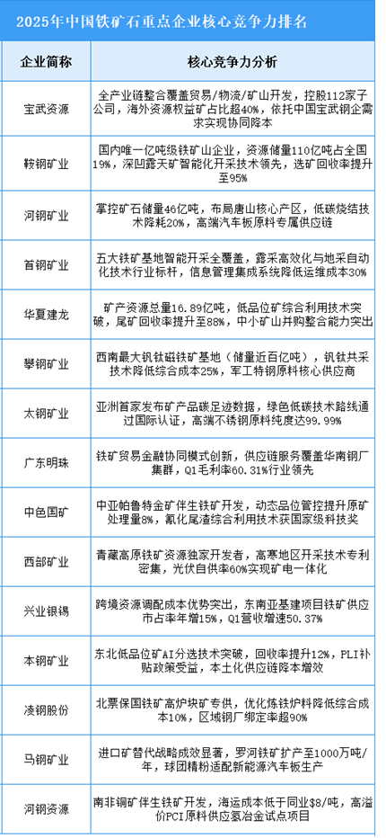
当前铁矿石行业呈现“资源整合与技术减碳双轨并进”特征:头部企业依托规模化储量和钢矿协同生态主导产业链;中游企业聚焦伴生资源综合利用(如钒钛/铜钴)及区域稀缺矿种开发,以回收率提升与定制化供应链构建差异化壁垒;新兴势力则通过金融工具创新及跨境物流优化切入增量市场。核心挑战在于突破贫矿禀赋限制与低碳转型成本,未来竞争将加速向绿电矿冶一体化及国际标准认证(如碳足迹追溯)维度升级。
2.工业硅
(1)产量
2023年国内工业硅产量达到375.5万吨,同比增长14.7%。2024年工业硅产量约为470万吨。2025年中国工业硅产量将继续保持增长,达510.5万吨。
(2)重点企业分析
工业硅企业核心布局聚焦于产业链垂直整合(资源与能源优势)、技术高端化(高纯度与绿色工艺)、全球化市场渗透(细分领域定制化产品)及政策资本协同四大方向。未来竞争将围绕技术壁垒(如半导体级硅)、低碳生产(绿电+碳交易)及新兴市场渠道(印度、非洲)展开。

3.石油焦
(1)产量
石油焦是石油炼化副产品,本身并不存在产能概念,石油焦产出基本依赖石油炼化产量。2024年,全国石油焦累计产量为3286.3万吨,与2023年相比减少了56.3万吨,产量累计同比下降1.7%。2025年产量将达3420万吨。
(2)企业布局情况
当前石油焦行业呈现“国企主导、多元互补”的竞争格局,头部企业依托规模化产能和产业链整合优势主导市场,而地方企业则通过细分领域技术配套或差异化产品策略寻求突破;行业整体正加速向低硫化、高值化方向转型,同时面临环保政策与新能源替代的双重挑战。
三、中游分析
1.产量情况
目前,我国硅钢在产能和产量上均居世界首位,硅钢从生产工艺、装备到产品开发等均取得巨大进步。2024年我国硅钢产量达到1610万吨,同比增长9%。2025年中国硅钢产量将接近1700万吨。
2.产量结构
2024年我国硅钢产量1610万吨。其中无取向硅钢产量1315万吨,占总产量的81.68%,取向硅钢约占18.32%。

3.无取向硅钢
(1)产量情况
据不完全统计,截至2024年底,我国现有无取向硅钢产能约1463.5万吨(不含停产产能),实际产量为1315万吨,产能利用率超过90%。2025年产量将达1375万吨。
(2)产量结构
当下中低牌号仍是主流,但高牌号占比却在不断提升,2025年中低牌号占比达68.8%,高牌号占比达31.2%。
4.取向硅钢
(1)产量情况
近年来,我国取向硅钢产量持续增长,2023年取向硅钢产量为265.02万吨,占硅钢产量的17.35%。截至2024年底,我国取向硅钢实际产量为295万吨。2025年中国取向硅钢产量将达335万吨。
(2)产量结构
2024年我国取向硅钢市场中,高磁感取向硅钢(HiB)的产量占比已提升至68%,而普通级取向硅钢(CGO)的占比则下降至32%。
5.企业布局情况
当前硅钢产业呈现“高端化提速”与“全链整合”双轨并行趋势,头部企业依托工艺创新(如低温高磁感技术、薄带铸轧)加速高牌号产品迭代,同时通过纵向延伸产业链(硅钢→变压器/电机)构建协同优势;产能扩张聚焦新能源领域(车用高牌号认证产能增长30%),但中低端市场结构性过剩加剧竞争分化,未来技术壁垒将集中于 超薄规格制备(≤0.20mm)与 低碳工艺突破(单位能耗降低15%+),而国际标准话语权与原料成本控制力仍是行业共同挑战。

6.企业核心竞争力
中国取向硅钢行业的核心竞争力集中在技术研发、产业链整合、绿色制造及全球化布局四大方向。头部企业通过高磁感低损耗产品创新、全流程工艺优化、环保技术应用及国际标准合作,形成差异化竞争优势。部分企业依托区域资源或细分领域突破(如极薄硅钢、轨道交通专用材料),构建了技术壁垒。未来行业将加速向高端化、智能化、绿色化方向升级,推动国产替代并增强全球市场话语权。
7.重点企业分析
目前,中国硅钢相关A股上市企业分布较广,其中江苏省数量最多,共10家。浙江省和广东省分别有9家和5家,排名第二第三。
四、下游分析
变压器是利用电磁感应的原理来改变交流电压的装置,包括运行在主干电网的电力变压器和运行在终端的配电变压器两大部分。2024年中国变压器行业总产量预计达到1.95万亿伏安,同比增长11%。2025年中国变压器产量将接近2万亿伏安。
2.工业电机
随着工业电机在能效、性能、可靠性等方面不断改进,各领域对高效节能电机需求不断增长,中国工业电机市场规模稳步增长。2024年中国工业电机销售收入达到约3880.3亿元,近五年年均复合增长率达4.2%。2025年中国工业电机销售收入将达到4074.3亿元。
3.新能源汽车
截至2025年6月底,全国新能源汽车保有量达3689万辆,占汽车总量的10.27%。其中,纯电动汽车保有量2553.9万辆,占新能源汽车总量的69.23%。