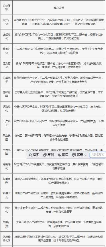
当前行业正处于供需结构优化与绿色转型的关键阶段,产能扩张速度放缓促使市场从过剩向平衡转变,下游聚酯需求稳健增长支撑长期消费动力。头部企业凭借一体化布局、规模化优势和成本控制能力巩固市场地位,煤制路线在技术升级和环保投入驱动下寻求竞争力提升。未来竞争将更侧重于产业链协同效率、低碳技术突破及高端产品开发,然而原料价格波动、环保政策收紧及同质化压力仍需通过技术创新与差异化战略应对,具备资源整合能力和绿色竞争力的企业将获得更大发展空间。
2025年中国乙二醇企业发展潜力排名

当前行业正处于供需结构优化与绿色转型的关键阶段,产能扩张速度放缓促使市场从过剩向平衡转变,下游聚酯需求稳健增长支撑长期消费动力。头部企业凭借一体化布局、规模化优势和成本控制能力巩固市场地位,煤制路线在技术升级和环保投入驱动下寻求竞争力提升。未来竞争将更侧重于产业链协同效率、低碳技术突破及高端产品开发,然而原料价格波动、环保政策收紧及同质化压力仍需通过技术创新与差异化战略应对,具备资源整合能力和绿色竞争力的企业将获得更大发展空间。
2025年中国乙二醇企业发展潜力排名
