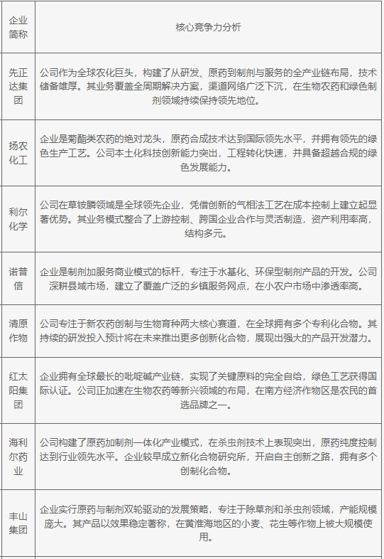
当前农药行业正从单一产品竞争转向以技术创新、全产业链布局和全球化运营为核心的综合实力竞争。领先企业通过持续研发投入在创制农药、生物农药和绿色制剂等高端领域构筑技术壁垒,积极推进生产过程的智能化与绿色化改造以提升效率与环保水平。同时深化对特定区域和作物需求的精准服务能力,构建从研发到服务的完整产业链条,这些因素都成为企业提升差异化优势、赢得市场竞争的关键要素。
2025年中国农药企业核心竞争力分析

当前农药行业正从单一产品竞争转向以技术创新、全产业链布局和全球化运营为核心的综合实力竞争。领先企业通过持续研发投入在创制农药、生物农药和绿色制剂等高端领域构筑技术壁垒,积极推进生产过程的智能化与绿色化改造以提升效率与环保水平。同时深化对特定区域和作物需求的精准服务能力,构建从研发到服务的完整产业链条,这些因素都成为企业提升差异化优势、赢得市场竞争的关键要素。
2025年中国农药企业核心竞争力分析
