特医食品是临床营养治疗的重要载体,能为进食受限等人群提供专业营养支持,对提升治疗效果、改善患者生活质量具有关键作用。随着人口老龄化加剧,慢性病、代谢性疾病及其他健康问题的患病率上升,特医食品的需求正快速增长。
一、产业链
特医食品上游为原材料,包括食品原料、营养强化剂、研发;中游为特医食品,可分为全营养配方食品、特定全营养配方食品、非全营养配方食品;下游应用于医疗机构、药店、超市、养老机构、母婴店等。
特医食品产业链以上游高生物利用度原料(乳清蛋白PDCAAS>0.9、微囊化铁稳定性>24个月)与精准配方研发(肾病配方磷≤15mg/100kcal)为核心,中游三类产品——全营养配方(渗透压精准控制)、特定疾病配方(循证医学验证)、组件配方(蛋白质/脂肪模块化)全面覆盖临床营养需求;下游通过医疗机构(ICU管饲渗透压≤400mOsm/kg)、零售终端(药师指导率>80%)及养老/家庭场景(吞咽障碍产品粘度适配)触达终端,解决疾病相关营养不良(院内使用率>60%)。未来发展需突破口感优化技术(苦味掩蔽率>95%)、家庭场景渗透(居家营养支持覆盖率>50%)及医保支付覆盖(进院品种占比>30%),同时应对注册审批周期长(>2年)、消费者认知不足(知晓率<40%)等挑战,以响应老龄化与精准医疗驱动的千亿级市场需求。
二、上游分析
1.植物油
(1)产量
植物油在特医食品中的应用需满足特定营养需求并兼顾安全性, 2025年上半年中国精制食用植物油产量达2546.4万吨,同比增长4.7%。
(2)重点企业分析
当前植物油行业呈现“规模化整合”与“健康化升级”双轨并行趋势。头部企业通过全产业链布局(如中粮、益海嘉里贯通种植至零售)和技术壁垒构建(如鲁花5S压榨工艺)巩固优势,同时加速拓展高附加值品类(橄榄油、藻油等健康油品)及衍生业务(中央厨房、生物能源)。中小企业则聚焦区域市场深耕(道道全)或细分品类突围(西王玉米油)。未来竞争核心在于原料控制力、健康科技研发(低脂/功能性油脂)及供应链韧性优化,龙头企业凭借资源整合与技术迭代持续主导行业格局重塑。

2.维生素
(1)产量
凭借先进的生产技术、规模经济和政策支持,中国已成为全球维生素的最大生产国在全球市场中占据重要地位。2023年,中国维生素产量约43.4万吨,同比增长6.37%,占全球总产量的84.40%,2024年产量约为45.8万吨。2025年产量将达48万吨。
(2)重点企业分析
当前维生素行业在技术壁垒与供需博弈中呈现高度集中化趋势,头部企业通过全产业链整合与差异化技术构建护城河。维生素A、D3及B族成为核心竞争领域,而动物营养、健康消费品等下游延伸加速价值重构。未来,环保政策收紧与合成生物学技术突破将重塑竞争格局,具备全球产能调配能力与创新研发实力的企业有望主导产业升级。
3.研发
当前特医食品行业处于“政策红利驱动”向“临床需求深耕”转型阶段,头部企业通过病种精准化(如恒瑞聚焦肿瘤营养、雀巢发力罕见病)和技术跨界融合(石药生物药技术迁移、东阿药食同源开发)构建竞争壁垒。龙头企业普遍采取“医院渠道优先+零售终端补充”双轨策略,但核心瓶颈仍在于配方研发周期长(3-5年)与临床试验投入高(单产品超千万)。未来破局依赖真实世界数据应用加速审批,以及医保支付体系对特医食品的逐步覆盖。
三、中游分析
1.市场规模
近年来,国家卫健委联合市场监管总局等部门,持续推进《国民营养计划(2017-2030年)》落实,通过完善标准体系、优化审评审批机制,推动特医食品在临床应用中发挥更大价值,带动特医食品市场规模增长。2024年中国特医食品市场规模达到232亿元,近五年年均复合增长率达25.34%。2025年中国特医食品市场规模将达到286亿元。
2.市场结构
由于特殊营养需求婴儿对特医食品的渗透率不断提升、家长对专业营养的认知增强,以及行业持续推出新产品,2024年中国婴儿特医食品市场规模达135亿元,占比58.2%。随着消费者意识提升、政策支持及产品推广力度加大,非婴儿特医食品的渗透率逐步提高,2024年中国非婴儿特医食品市场规模达97亿元,占比41.8%。
3.获批情况
2025上半年我国特医食品共注册获批38款(其中进口产品3款)。至此,我国获批的特医食品数量已达269款,其中232款国产特医食品,37款进口特医食品。
4.竞争格局
目前,国内特医食品市场主要以外资企业为主。2024年雀巢国内特医食品市场中排名第一,市场份额达44.2%。其次分别为达能、雅培、圣桐特医、美赞臣,市场份额分别为16.3%、8.4%、6.3%、2.7%。
5.企业布局情况
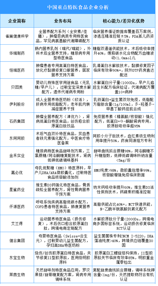
特医食品行业处于政策红利与临床需求双轮驱动期,技术壁垒聚焦精准营养配方、渗透压控制及稳定性工艺,企业加速布局肿瘤、肾病、糖尿病等细分赛道,药企与食品巨头跨界竞合态势凸显。雀巢健康科学凭借全营养支持系统领跑临床渠道;华瑞制药深耕肠外肠内营养双线布局;恒瑞医药借肿瘤特医食品切入院外市场。
6.企业核心竞争力排行
中国特医食品产业在政策红利与老龄化需求驱动下高速扩容,企业通过差异化布局打破外资垄断:专业机构以全年龄段产品矩阵覆盖临床刚需,药企跨界整合医疗资源攻坚特定疾病营养方案,乳企转型则依托渠道优势切入母婴及老年赛道。技术端聚焦精准营养配方与剂型创新,推动肠内营养替代临床转化;渠道端打通“院内专业背书+院外零售覆盖”闭环,并探索医保支付与商保协作突破。行业渗透率从3%向成熟市场40%跃进的过程中,本土企业以研发效率、供应链自主及循证医学能力构筑护城河,驱动国产化率从42%向60%升级。

四、下游分析
截至2024年末,全国共有医疗卫生机构109.2万个,其中医院3.9万个,在医院中有公立医院1.2万个,民营医院2.7万个;基层医疗卫生机构104.0万个,其中乡镇卫生院3.3万个,社区卫生服务中心(站)3.7万个,门诊部(所)39.8万个,村卫生室57.1万个;专业公共卫生机构9217个(不含卫生监督所、中心),其中疾病预防控制中心3429个。